STMicroelectronics A6984同期降圧型スイッチングレギュレータ
STMicroelectronics A6984同期降圧型スイッチングレギュレータは、最大400mA DCを供給し、0.9Vからの調整可能な出力電圧範囲が備わっています。A6984には、固定3.3V VOUTがあり、外部レジスタドライバが不要です。低消費電力モード(LCM)は駐車時にアクティブとなるアプリケーション用に設計されているため、制御された出力電圧リップルを使用して軽負荷時の効率を最大化します。低ノイズモード(LNM)は、負荷電流範囲でのスイッチング周波数をほぼ一定にし、カーオーディオ/センサなどの低ノイズのアプリケーション仕様を満たします。特徴
- AEC-Q100認定
- DC出力電流: 400mA
- 動作入力電圧: 4.5V~36V
- 同期整流
- 低消費量モードまたは低ノイズモード
- 軽負荷では100μA IQ(LCM VOUT = 3.3V)
- 13μAのIQ-SHTDWN
- 調整可能fSW (250kHz〜600kHz)
- 0.9Vから調節可能な出力電圧
- 3.3VのVOUTには抵抗分圧器が不要
- VBIASが軽負荷時の効率を最大化
- 350mAのバレー電流制限
- 固定オンタイム制御方式
- PGOODオープン・コレクタ
- サーマルシャットダウン
アプリケーション
- 車体アプリケーションとADASアプリケーション(LCM)
- 車載オーディオおよび低ノイズアプリケーション(LNM)
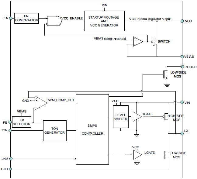
ブロック図
公開: 2017-05-23
| 更新済み: 2022-05-19
