STMicroelectronics A7987降圧型スイッチング・レギュレータ
STMicroelectronics A7987降圧型スイッチング・レギュレータは、最大3A DCを発揮し、0.8V~VINで出力電力を調整します。A7987は、産業システム・フェイルセーフ仕様を満たしており、広い入力で夏範囲とほぼ100%のデューティサイクル機能が備わっています。VBIASピンの組み込みスイッチオーバー機能によって、軽負荷での効率性が最大限に高められます。調整可能な電流制限は、インダクタRMS電流を選択するように設計されており、それに応じて公称出力電流で動作します。この高スイッチング周波数機能によって、アプリケーションのサイズをコンパクトにできます。デジタル周波数フォールドバックを用いたパルスバイパルス電流センシングには、さまざまなアプリケーション状態での、効果的な定格電流保護が実装されています。このピーク電流フォールドバックによって、重い短絡状態における電力部品の応力が軽減されます。また、PGOODオープンコレクタ出力は、パワーアップ・フェーズでの出力電圧シーケンシングを実装することができます。SYNCHピンを共有して複数のデバイスを同期し、インフォテイメント・アプリケーションといった低ノイズ要件のためにノイズを打つことを防止できます。
特徴
- DC出力電流: 3A
- 動作入力電圧: 4.5V~61V
- RDS(on) = 250mΩ typ.
- 調整可能fsw (250kHz~1.5MHz)
- 低IQ-SHD(VINから11μA typ)
- 低IQ(1mA typ - VIN 24V - VOUT 3.3V)
- 0.8V~VINの調節可能な出力電圧
- 同期化
- 調節可能ソフトスタート時間
- 調節可能な電流制限
- 低ドロップアウト動作
- VBIASが軽負荷時の効率を向上
- PGOODオープンコレクタ出力
- 出力電圧シークエンシング
- 短絡でのデジタル周波数フォールドバック
- 自動回復サーマルシャットダウン
- AEC-Q100要件に準じた認定済
アプリケーション
- 24V車載バッテリシステム用に設計
- 産業と商業用車両
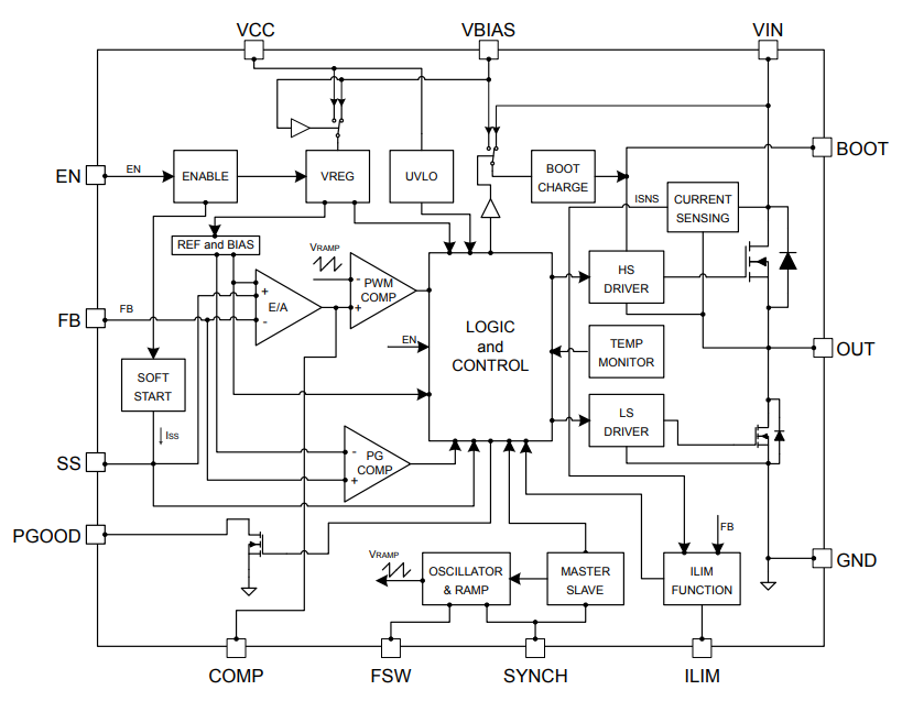
ブロック図
その他の資料
公開: 2019-04-22
| 更新済み: 2024-02-19
