STM AEK-POW-LDOV01S評価ボードは、マイクロコントローラ電源、車載用ディスプレイドライバ、センサ、インフォテイメントプロセッサといった複数の電子アプリケーションに最適です。このデバイスは、最高150°Cまでの熱性能を実現しており、高温環境の電子アプリケーションおよび安定した電源を必要とするアプリケーションに最適です。
特徴
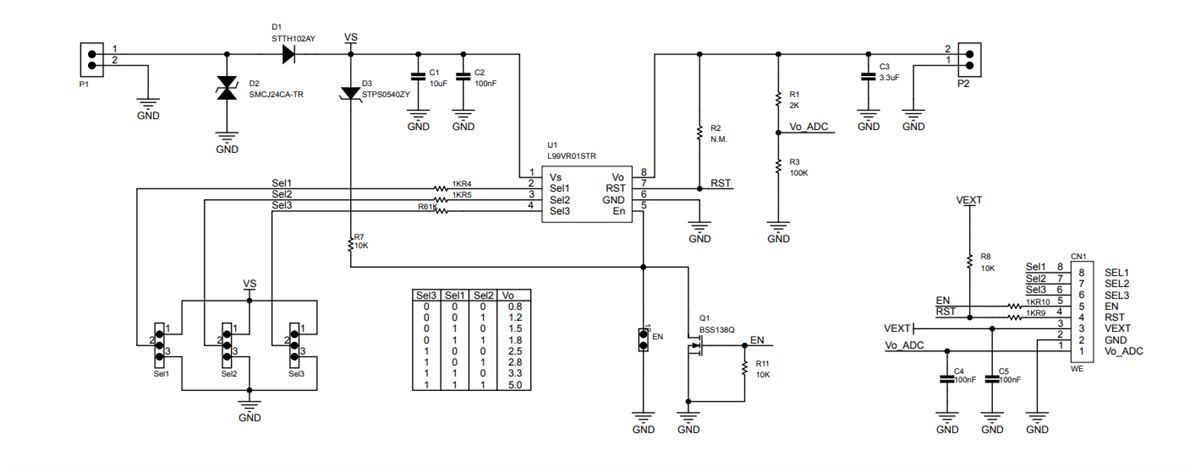
- 最大200mAの負荷電流能力が備わった0.8V、1.2V、1.5V、1.8V、2.5V、2.8V、3.3V、5Vの8つの選択可能な固定出力電圧
- イネーブルピン
- リセット
- 高速出力放電
ブロック図
回路図
公開: 2022-10-11
| 更新済み: 2022-10-14

