STMicroelectronics AEK-POW-LDOV02J 評価ボード
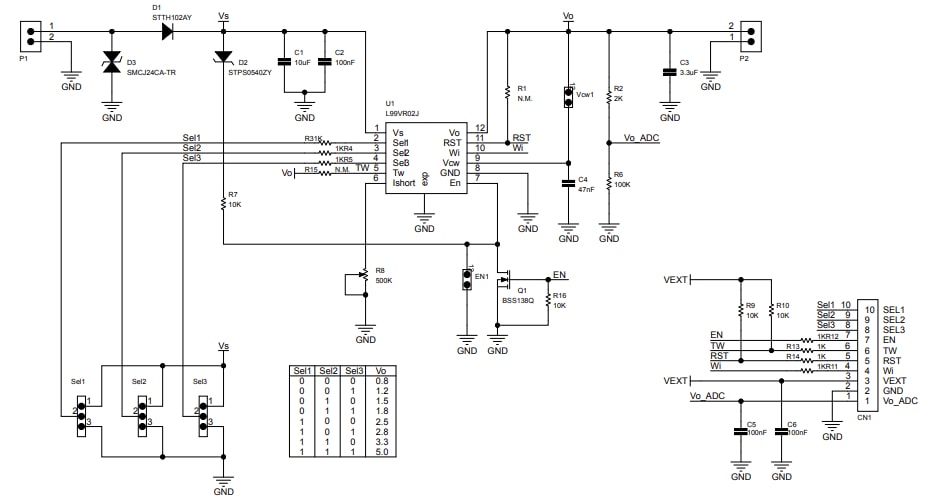
STMicroelectronics AEK-POW-LDOV02J 評価ボードは、L99VR02J 車載リニア電圧レギュレータをベースにしており、設定可能な出力電圧を用いて設計されています。このボードは、8つの選択可能な固定出力電圧(0.8V、1.2V、1.5V、1.8V、2.5V、2.8V、3.3V, 5V)が特徴で、最大500mAまでの負荷電流能力を備えています。AEK-POW-LDOV02J 評価ボードは、イネーブルピン、リセット、ウォッチドッグ、出力過電圧検出による高度な熱警告、高速出力放電機能を搭載しています。この評価ボードは、-40°C ~ 175°Cの温度範囲(Tj)で動作し、高温環境での電子機器アプリケーションに適しています。代表的なアプリケーションには、マイクロコントローラ電源、車載用ディスプレイドライバ、センサ、インフォテイメント・プロセッサなどがあります。特徴
- 保護機能と診断機能:
- イネーブルピン
- リセット
- ウォッチドッグ
- プログラム可能な短絡出力電流(Ishort)
- 出力過電圧検出による高度な熱警告
- 素早い出力放電
- 0.8V、1.2V、1.5V、1.8V、2.5V、2.8V、3.3V、5Vから選択できる固定出力電圧
- 最大500mAの負荷電流能力
アプリケーション
- マイクロコントローラ電源
- 車載用ディスプレイドライバ
- センサ
- インフォテイメント・プロセッサ
ブロック図
スキーム図
公開: 2023-05-23
| 更新済み: 2023-06-05
