特徴
- Constant voltage and constant current output regulation (CV/CC) with no optocoupler
- Tight regulation also in presence of heavy load transients
- 800V avalanche rugged internal power section
- Quasi-resonant (QR) operation
- Low standby power consumption
- Automatic self-supply
- Input voltage feedforward for mains-independent cc regulation
- Output cable drop compensation
- SO16 package
アプリケーション
- AC-DC chargers
- Mobile phones
- Other handheld equipment
- Compact switch-mode power supplies
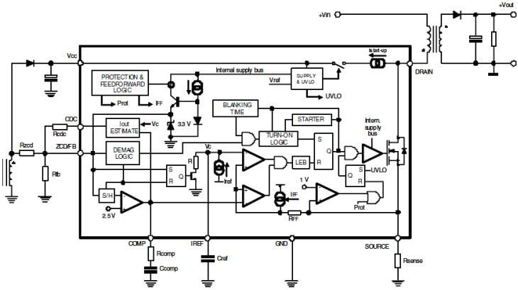
Block Diagram
公開: 2015-11-18
| 更新済み: 2022-03-11

