STMicroelectronics EV-VN7000AY評価ボード
STMicroelectronics EV-VN7000AY評価ボードは、VIPower® M0-7テクノロジーを既存のシステムに接続するように設計されています。このボードには、VN7000AY高圧側ドライバが予め組み込まれています VND7000AYは、シングルチャンネル高圧側ドライバで、ST独自のVIPower®技術を使用して製造されており、PowerSSO-36パッケージに収められています。このボードは、3Vおよび5V CMOS互換出力を介して12V車載接地負荷を駆動するように設計されています。EV-VN7000AYボードには、ディープコールド・クランキング・アプリケーション(LV124に準拠)を対象とした極めて低い電圧動作が統合されています。代表的なアプリケーションには、すべての種類の車載抵抗性負荷、誘導性負荷、容量性負荷および車載用電力分配アプリケーションがあります。特徴
- ディープコールドクランキング・アプリケーションを対象とした超低電圧動作(LV124に準拠)
- 一般:
- シングルチャンネル・スマート高圧側ドライバ
- 超低スタンバイ電流
- 3Vおよび5V CMOS出力との互換性あり
- MultiSense診断機能:
- 負荷電流の多重化アナログ帰還、VCC供給電圧、TCHIPデバイス温度
- グランド表示に対する過負荷や短絡
- サーマルシャットダウン表示
- オフ状態オープン負荷検出
- VCC検出ショート出力
- センス有効化/無効化
- 保護:
- 低電圧シャットダウン
- 過電圧クランプ
- 負荷電流制限
- 温度全域でのラッチオフ
- 接地損失およびVCC損失
- PowerMOSの自己スイッチが搭載された逆バッテリ
- 静電放電保護
アプリケーション
- あらゆる種類の車載抵抗性負荷、誘導性負荷、容量性負荷
- 特に車載用電力分配アプリケーションを対象
仕様
- 40V最高過渡供給電圧
- 動作電圧範囲: 4V~28V
- 100mΩ標準ON状態抵抗
- 200A電流制限
- 0.5µA待機電流
- 2.85V最低クランキング供給電圧
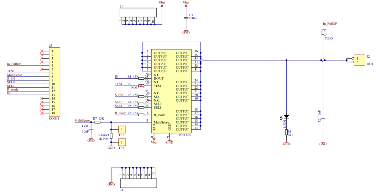
EV-VN7000AYのボード接続
EV-VN7000AYのスキーム図
公開: 2020-01-31
| 更新済み: 2025-01-14
