STMicroelectronics EVALSTGAP2SCMデモボード
STMicroelectronics EVALSTGAP2SCMデモボードは、STGAP2SCMを評価するために使用されます。STGAP2SCMは、絶縁シングル・ゲートドライバで、4A電流能力とレール・ツー・レール出力が備わっています。これによってこのデバイスは、MOSFET/IGBT/SiCパワー・スイッチが搭載されている産業用アプリケーションのモータ・ドライバのようなハイパワー・インバータ・アプリケーションに最適です。また、次の2つの異なるバリアントでご用意があります: 1方にはソースとシンクが別途に備わっており、他方には単一の出力ピンとミラークランプ機能用の専用ピンが備わっています。EVALSTGAP2Sは、両方の出力構成バリアントに適しています。特徴
- 最大1700Vの高電圧レール
- ドライバ電流能力:
- 4Aソース/シンク@ 25°C
- 簡素化されたゲート駆動の設定を目的とした独立したシンク/ソース
- 4Aミラークランプ(STGAP2SCM)
- 短い伝搬遅延: 100ns
- UVLO機能
- 最大26Vのゲート駆動電圧
- 負のゲート駆動
- VAUX= 5Vで給電される
ゲートドライバを供給するオンボード絶縁DC-DCコンバータ - VDDロジック供給ローカル3.3VまたはVAUX
- ヒステリシスで3.3V、5V TTL/CMOS入力
- 駆動電圧構成の簡単なジャンパ選択:
- +15/0V; +15/-3V; +19/0V; +19/-3V
- 温度シャットダウン保護
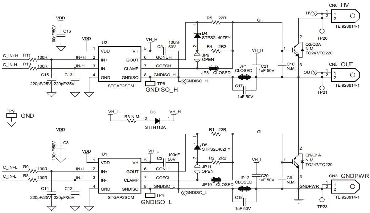
回路図
公開: 2018-07-10
| 更新済み: 2023-02-12
