STMicroelectronics EVLVIPGAN50WF評価ボード
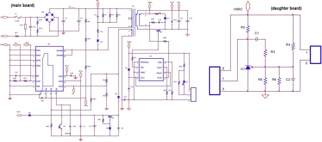
STMicroelectronics EVLVIPGAN50WF評価ボードには、汎用アプリケーションを対象とした15V/50W SSR絶縁フライバックコンバータが組み込まれています。このボードは、90VAC〜265VACのユニバーサル入力主電源範囲で動作し、50Hz〜60Hzの周波数範囲をサポートしています。EVLVIPGAN50WFボードは、高度オフライン高電圧コンバータであるVIPERGAN50Wを中心に構築されており、組み込みsenseFETおよび高電圧起動回路と統合された700V PowerGaN技術が活用されています。この評価ボードは、EMIフィルタが削減されていてもIEC55022 Class B伝導EMIを満たしており、RoHSに準拠しています。この評価ボードは、メインボードとドーターボードで構成されています。メインボードには、整流用のダイオードブリッジ、EMI抑制用の入力Piフィルタ、フライバックトランス、VIPERGAN50W IC、一次側コンポーネントが搭載されています。二次側は、出力コンデンサおよび効率最適化のためのパワーMOSFETによって駆動する同期整流器が特徴です。ドーターボードには、高度な制御と監視を目的とした追加の回路が備わっています。
特徴
- 90VAC〜265VACユニバーサル入力主電源範囲
- 周波数範囲: 50Hz~60Hz
- 15Vの出力電圧
- 出力電流: 3.35A
- 230VAC待機時の主電源消費で<>
- >90%平均効率
- 入力および出力範囲全体でのタイトなラインおよび負荷安定化
- 周波数ジッタ機能のおかげで、EMIフィルタが削減されていてもIEC55022 Class B伝導EMIに適合
- RoHS準拠
アプリケーション
- 高効率補助電源:
- 電化製品
- 産業/電力
- 消費者
スキーム図
公開: 2025-11-18
| 更新済み: 2025-12-26
