特徴
- 800Vのアバランシェ耐量内部パワーMOSFET
- 一次制御による定LED出力電流で5%の精度
- オプトカプラ不要
- 擬似共振(QR)ゼロ電圧スイッチング(ZVS)動作
- 内部HVスタートアップ回路
- オープンまたはショートLEDストリング管理
- 自動セルフ供給
- 主電源から独立したCCの調節のための入力電圧フィードフォワード
アプリケーション
- AC-DC ledドライバ・アプリケーション
- LEDレトロフィット・ランプ(例 E27、GU10)
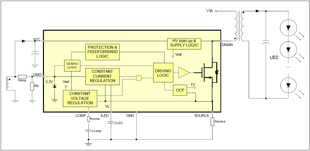
ブロック図
公開: 2018-02-08
| 更新済み: 2023-01-31

