STMicroelectronics L3751同期バックコントローラ
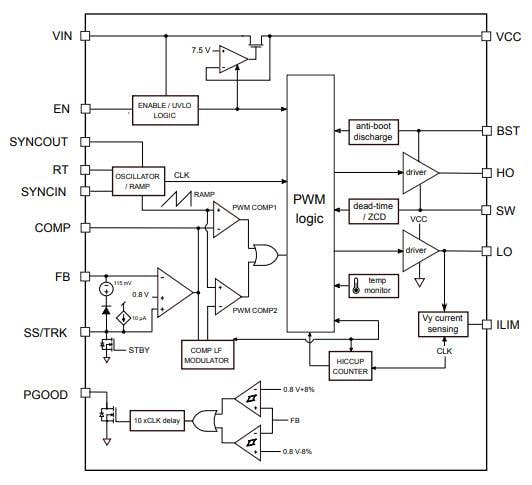
STMicroelectronics のL3751同期整流式降圧コントローラは、6V〜75Vの広い入力電圧範囲に対応しています。L3751は、100kHz-1MHzの最小導通時間による40nsecの範囲のスイッチング周波数の電圧変換比率が特徴です。ダイオードエミュレーション(DEM)には、軽負荷時の効率性を最大化するパルススキップモードが実装されており、制御された出力電圧リップルを実現します。負荷範囲全域での強制PWM(FPWM)により、スイッチング周波数が一定になり出力電圧リップルを最小限に抑えます。
特徴
- 6V~75Vの広い入力電圧範囲
- 0.8V~60Vの調整可能出力電圧
- スイッチング周波数範囲100kHz - 1MHz
- 極端なデューティ比に対応できる最小40n秒のオン時間
- ライン過渡時の低ドロップアウト動作
- ソフトスタートまたは入力電圧トラッキングを調整可能
- 軽負荷時のパルススキップまたは強制PWM動作
- 同期化
- 高精度イネーブルを調整可能
- VOUTを検証する電源正常オープンコレクタ出力
- 標準VTH MOSFET用7.5Vゲートドライバ
- ヒカップモードによる定電流保護
- 高精度または無損失でプログラミングできる電流検出
- ライン過渡応答が向上
- 入力電圧の低電圧ロックアウト
- 内部電圧の監視
- 熱保護
- 動作接合部温度範囲–40°C~150°C
アプリケーション
- テレコム、ネットワーキング、産業アプリケーション
- フェイルセーフシステム
- 24Vおよび48Vの非安定化入力電圧バス
- フィリピンバッテリ高電圧から12Vおよび5Vレールへの変換
関連ボード
スイッチング周波数全体で6V~75Vの入力電圧範囲&の極端な電圧変換比が備わっています。
関連製品
低電圧・大電流サーボモータの駆動を目的としたコンパクトなリファレンス設計です。
あなたの設計を完成させましょう
汎用アナログIC、ディスクリート、シリアルEEPROMのための幅広いドロップイン交換製品です。
公開: 2022-09-06
| 更新済み: 2025-04-01