STMicroelectronics L4985 CCM PFCコントローラ

STMicroelectronics L4985 CCM PFCコントローラは、ブースト変換を目的に設計されており、独自の乗算器「エミュレータ」が特徴です。このエミュレータは、革新的なTHDオプティマイザと組み合わされており、すべての動作条件での非常に低い全高調波歪み(THD)性能が保証されます。独自のオフタイム・モジュレータが活用されているL4985は、2つのオプションがあるすべての動作条件において擬似固定周波数で動作し、65kHzはAを、130kHzはBを対象としています。

STM L4985 CCM PFCコントローラは、EMIフィルタのXコンデンサを安全なレベルに放電する回路を含めて、800V高電圧起動ブロックをサポートしています。この機能によって装置は、従来の放電抵抗をXコンデンサに並列に使用することなく安全規制(IEC 61010-1またはIEC 62368-1)を満たすことができます。

L4985は、CCM駆動ブーストPFCプリレギュレータを対象とした高性能/低部品数ソリューションを作成するピンSOパッケージでご用意があります。PFCプリレギュレータは、数百Wから数kWに及ぶ電力範囲のEN61000-3-2およびJEIDA-MITIに準拠したアプリケーションを対象としています。

特徴

  • ピーク電流モードCCM動作
  • 800V高電圧スタートアップで、統合入力電圧センシング機能搭載
  • アクティブ入力フィルタコンデンサ放電
  • すべての動作条件(CCMおよびDCM)下で最小THDのライン電流が備わった独自の乗算器「エミュレータ」
  • 非常に少ない外付け部品数
  • 保護:フィードバックループ障害、OVP、OCP、インダクタ飽和、ブラウンイン、ブラウンアウト(医療SMPS規格に準拠)
  • インダクタ電流センス
  • 無効化と低消費電力機能
  • 突入電流監視
  • ソフトスタートによるスムーズな起動
  • 1.2% (@ Tj = 25°C) の内部リファレンス電圧
  • 65kHz(Aバージョン)および130kHz(Bバージョン)スイッチング周波数
  • SO8パッケージ

アプリケーション

  • PFCプリレギュレータ:
    • IEC61000-3-2およびJEIDA-MITI準拠SMPS (1KW超)
    • デスクトップPC、サーバ、webサーバ、ゲームコンソール
    • ハイパワーLED照明
    • IEC 60601-1-2に準拠した工業および医療SMPS

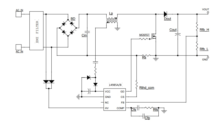
代表的なアプリケーション

アプリケーション回路図 - STMicroelectronics L4985 CCM PFCコントローラ

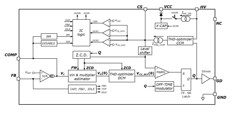
ブロック図

ブロック図 - STMicroelectronics L4985 CCM PFCコントローラ
公開: 2022-04-12 | 更新済み: 2022-06-27