STM L4986 CCM PFCコントローラは、EMIフィルタのXコンデンサを安全なレベルに放電する回路を含めて、800V高電圧起動ブロックをサポートしています。この機能によって装置は、従来の放電抵抗をXコンデンサに並列に使用することなく安全規制(IEC 61010-1またはIEC 62368-1)を満たすことができます。
L4986は、CCM駆動ブーストPFCプリレギュレータを対象に、高性能/低部品数ソリューションを作成するピンSOパッケージでご用意があります。PFCプリレギュレータは、数百Wから数kWに及ぶ電力範囲のEN61000-3-2およびJEIDA-MITIに準拠したアプリケーションを対象としています。
特徴
- ピーク電流モードCCM動作
- 800V高電圧スタートアップで、統合入力電圧センシング機能搭載
- アクティブ入力フィルタコンデンサ放電
- すべての動作条件(CCMおよびDCM)下で最小THDのライン電流が備わった独自の乗算器「エミュレータ」
- 非常に少ない外付け部品数
- 保護:フィードバックループ障害、OVP、OCP、インダクタ飽和、ブラウンイン、ブラウンアウト(医療SMPS規格に準拠)
- インダクタ電流センス
- 無効化と低消費電力機能
- 突入電流監視
- ソフトスタートによるスムーズな起動
- 1.2% (@ Tj = 25°C) の内部リファレンス電圧
- 65kHz(Aバージョン)および130kHz(Bバージョン)スイッチング周波数
- PGOOD_OUTと調整可能なPGOOD_IN
- SSOP10パッケージ
アプリケーション
- 以下を目的としたPFCプリレギュレータ:
- IEC61000-3-2およびJEIDA-MITI準拠SMPS (1KW超)
- デスクトップPC、サーバ、webサーバ、ゲームコンソール
- ハイパワーLED照明
- IEC 60601-1-2に準拠した工業および医療SMPS
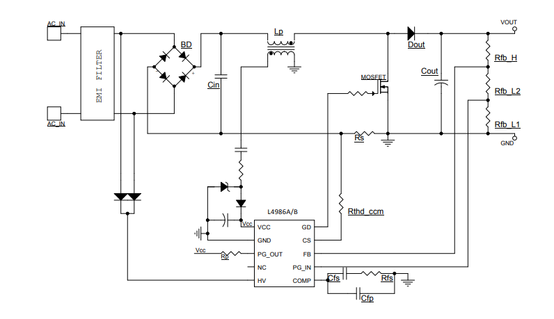
代表的なアプリケーション
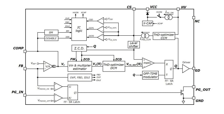
ブロック図
公開: 2022-04-12
| 更新済み: 2022-07-07

