STMicroelectronics L6491 4A Gate Driver
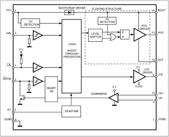
STMicroelectronics L6491 High-Voltage High and Low-Side 4A Gate Driver is a single-chip half-bridge gate driver with high-voltage. The L6491 is an N-channel power MOSFET or IGBT manufactured with BCD6 OFF-LINE technology. The high-side floating section can withstand a voltage rail up to 600V. The logic inputs of the STMicroelectronics L6491 Gate Driver are CMOS/TTL compatible down to 3.3V for easy interfacing of a microcontroller/DSP. For fast protection against overcurrent and overtemperature, an integrated comparator is available.Features
- Up to 600V high voltage rail
- ±50V/ns dV/dt immunity in full temperature range
- 4A source/sink driver current capability
- Switching times 15ns rise/fall with 1 nF load
- 3.3V, 5V TTL/CMOS inputs with hysteresis
- Integrated bootstrap diode
- Comparator for fault protections
- Smart shutdown function
- Adjustable deadtime
- Interlocking function
- Compact and simplified layout
- Effective fault protection
- Flexible, easy and fast design
Applications
- Motor drivers for home appliances, factory automation, industrial drives, and fans
- HID ballasts
- Power supply unit
- Induction heating
- Wireless chargers
- Industrial inverters
- Uninterruptible power supplies
Functional Block Diagram
公開: 2015-06-09
| 更新済み: 2022-03-11
