STMicroelectronics LD1086低ドロップ正電圧レギュレータ
STMicroelectronics LD1086低ドロップアウト正電圧レギュレータは、最高1.5Aの出力電流を供給する能力があります。ドロップアウトは、最大出力電流で最大1.2Vが保証されており、より低い負荷で減少します。LD1086は、ピン間の古い旧3端子調整可能レギュレータとの互換性がありますが、ドロップおよび出力公差の点でより優れた性能があります。出力電流の一部が自己消費電流として消耗するPNPとは異なり、LD1086の自己消費電流は負荷に流れ込んで効率を高めます。10μF(最小)コンデンサのみが安定性のために必要です。特徴
- 典型的なドロップアウト: 1.3V @ 1.5A
- 3端子の調節可能または固定出力電圧: 1.8V、2.5V、3.3V、5V、12V
- 車載グレードTO-220およびDPAKパッケージで調整可能VOUT (のみ)
- 出力公差: 25°Cで±1%、全温度範囲で± 2%
- 出力電流: 最大1.5A保証
- 内部電源および過熱制限
- 広い動作温度範囲: -40℃~+125℃
- パッケージ: TO-220、D ² PAK、D ² PAK/a、DPAKおよびDFN8(4x4)
- 標準の調節可能な電圧レギュレータとの互換性ピン配置
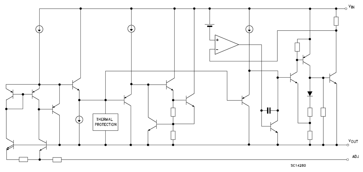
ブロック図
公開: 2016-03-29
| 更新済み: 2022-03-11
