STM LD56020超低ノイズLDOは熱保護を備え、省スペースCSP 0.65x0.65mm² SOT23-5Lパッケージに格納されています。
特徴
- 入力電圧 1.1V~5.5V
- 超低ドロップアウト電圧(最大190mV 200mA負荷時)
- 低接地電流(標準18μA 無負荷時)
- 2%過温度、±1%で25°Cの出力電圧公差
- 保証出力電流:200mA
- 8.8μVRMS(10Hz~100kHz)超低出力ノイズ
- 50mV出力電圧ステップ(ご要望に応じて利用可能):0.6V~4.0V
- 論理制御電気式シャットダウン
- 熱シャットダウン
- 出力アクティブ放電機能
- フリップチップ4 0.65x0.65mm²およびSOT23-5Lパッケージ
アプリケーション
- スマートフォン/タブレット
- イメージセンサ
- VCOおよびRFモジュール
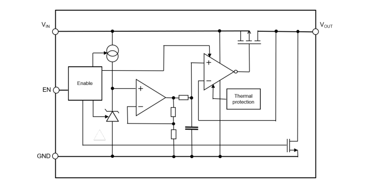
ブロック図
アプリケーション回路
公開: 2022-04-12
| 更新済み: 2022-05-03

