STMicroelectronics LDLN025 250mA超低ノイズLDO
STMicroelectronics LDLN025 250mA超低ノイズLDOは、1.5V~5.5Vの入力電圧範囲で作動し、250mAでのドロップアウト電圧は非常に低くなっています。LDLN025は、非常に長いスタンバイ時間を必要とするアプリケーション向けにバッテリ寿命を延長します。このLDOの自己消費電流は非常に低く、無負荷時はわずか12μAです。LDLN025は、非常にクリーンな出力を提供しており、超低ノイズ値と高PSRRによる超高感度負荷に適しています。このLDOは、セラミックコンデンサで安定しています。特徴
- 超低出力ノイズ: 6.5μVRMS
- 動作入力電圧範囲: 1.5V~5.5V
- 出力電流: 最大250mA
- 超低自己消費電流: 無負荷で12μA
- 超低ドロップアウト電圧: 250mAで250mV
- 超高PSRR: 80dB@100Hz、60dB@100kHz
- ライン、負荷、温度での出力電圧精度: 2%
- 出力電圧バージョン: 1V~5V、50mVステップあり
- 制御されたIQドロップアウト状態
- 論理制御電気式シャットダウン
- 出力放電機能
- ソフトスタート内蔵
- 過電流と熱保護
- 温度範囲: -40°C~+125°C
- パッケージ: Flip-Chip4、DFN4-1x1
アプリケーション
- スマートフォン/タブレット
- イメージセンサ
- 計測機器
- VCOおよびRFモジュール
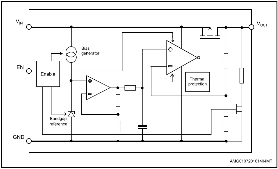
ブロック図
公開: 2017-07-11
| 更新済み: 2024-04-23
