STMicroelectronics LM2903WH/LM2904WHコンパレータとアンプ

STMicroelectronics LM2903WH & LM2904WH低消費電力コンパレータとアンプは、MiniSO8およびSO8パッケージに格納されており、車載アプリケーションに使用できます。LM2903WHは、2つの独立した低消費電力電圧コンパレータで構成されており、広い電圧範囲全体で単電源から動作するように設計されています。LM2904WHは、2つの独立した高ゲインオペレーショナルアンプで構成されており、周波数補償が内部に実装されています。

特徴

  • 2V~36Vまたは±1V~±18Vの単一電源電圧範囲またはデュアル電源
  • 電源電圧(5Vで1mW/コンパレータ)に依存しない非常に低い供給電流(0.4mA)
  • 低い入力バイアス電流: 標準25nA
  • 低い入力オフセット電流: 標準±5nA
  • 入力コモンモード電圧範囲には負のレールが含まれます
  • 低出力飽和電圧: 標準250mV(IO = 4mA)
  • 供給電圧に等しい差動入力電圧範囲
  • TTL、DTL、ECL、MOS、CMOS互換出力
  • ESD内部保護: 2kV
  • 広い動作温度範囲: -40~150°C

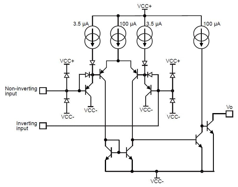
代表的なアプリケーション回路

アプリケーション回路図 - STMicroelectronics LM2903WH/LM2904WHコンパレータとアンプ
公開: 2016-09-14 | 更新済み: 2022-03-11