STMicroelectronics LSM6DSO32 iNEMO慣性モジュール
STMicroelectronics LSM6DSO32iNEMO慣性モジュールは、3Dデジタル加速度計と3Dデジタルジャイロスコープが単一のコンパクトな低消費電力チップに組み合わされたシステムインパッケージ (SiP) です。LSM6DSO32は、デバイスを単に縦向きおよび横向きに向けるよりも高度な機能をアプリケーション開発者および消費者に提供するために、方向とジェスチャを検出できる、ベストインクラスのモーションセンシングを行います。このデバイスのイベント検出割り込みによって、効率的で信頼性の高いモーション追跡と状況認識が可能になり、フリーフォールイベント、6D方向、クリックとダブルクリックセンシング、アクティブまたは非アクティブ、静止/モーション検出、ウェイクアップ事象のハードウェア認識を実施します。LSM6DSO32は、主要なOS要件をサポートしており、リアル、仮想、バッチモードセンサに対応します。さらに、LSM6DSO32は、Androidで指定されたセンサ関連の機能を効率的に実行できるため、電力の節約と反応時間の短縮を実現できます。特に、LSM6DSO32は、重要なモーション検出、静止/モーション検出、傾斜、歩数計機能、タイムスタンプといったハードウェア機能を実装するように、および外部磁力計のデータ取得をサポートするように設計されています。
LSM6DSO32は、2.5mm x 3.0mmプラスチック・ランド・グリッド・アレイ(LGA)パッケージでご用意があり、超コンパクトソリューションに最適です。
特徴
- 高性能モードと組み合わされた低0.55mA電力消費
- 加速度計とジャイロスコープの両方を対象に低電力消費を備えた「常時オン」モード搭載
- 最大9キロバイトのSmart FIFO
- ±4g/±8g/±16g/±32gフルスケール
- ±125dps/±250dps/±500dps/±1000dps/±2000dpsフルスケール
- 1.71V~3.6V供給電圧範囲
- 独立した1.62V IO電圧供給
- メインプロセッサのデータ同期を用いたSPI, I2C、およびMIPI I3Cシリアルインターフェイス
- 高度な歩数計、万歩計、歩数計
- 大幅な動き検出、チルト検知
- 自由落下、ウェイクアップ、6D/4D方向、クリックおよびダブルクリックをはじめとする標準割込
- プログラマブル有限ステートマシン(速度計、ジャイロスコープ、外部センサ搭載)
- 組み込み温度センサ
- LGA-14Lパッケージ
- コンパクトな2.5mm x 3mm x 0.83mmフットプリント
- ECOPACK、RoHS、「Green」準拠
アプリケーション
- ウェアラブル、スマートウォッチ、スポーツ機器
- モーショントラッキングとジェスチャ検出
- ハードフォール検出
- センサハブ
- ナビゲーション
- IoTおよび接続されたデバイス
- 携帯機器用のスマート省エネ機能
コンテンツストリーム
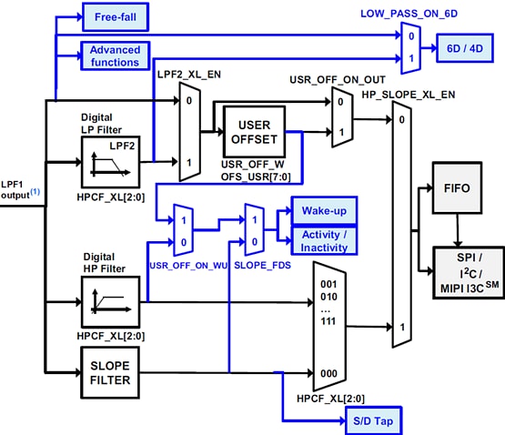
フィルターのブロック図
加速度計チェーン
ジャイロスコープチェーン
加速度計のブロック図
公開: 2020-03-24
| 更新済み: 2026-01-23
