STMicroelectronics STDRIVEG210ハーフブリッジ・ゲートドライバ
STMicroelectronics STDRIVEG210ハーフブリッジ・ゲートドライバは、Nチャネル・エンハンスメント・モードGaN用に設計されており、ハイサイド・ドライバセクションは、最高220Vの電圧レールに耐えることができます。大電流能力、優れた遅延整合が備わった短い伝搬遅延、統合LDOが特徴です。そのため高速GaN駆動向けに最適化されています。STDRIVEG210ハーフブリッジ・ゲートドライバは、高速起動と低消費ソフトスイッチングアプリケーション向けにカスタマイズされた供給UVLOが特徴です。ハイサイドレギュレータは、非常に短いウェイクアップ時間が特徴で、断続動作(バーストモード)時のアプリケーション効率を最大化できます。コントローラとの簡単な接続を可能にするさまざまな種類の入力ピンを使用することができます。スタンバイピンを使用すると、非アクティブ期間またはバーストモード時の電力消費を低減できます。アプリケーションには、DC/DC、AC/DC、共振コンバータ、同期整流、UPS、アダプタ、LED照明、USB-Cなどがあります。特徴
- 最大220Vの高電圧レール
- dV/dt過渡耐性: ± 200V/ns
- 最適な駆動のためのシンクおよびソースパスが分離されているドライバ:
- シンク: 2.4A、1.2Ω
- ソース: 1.0A、3.7Ω
- 300nsの超高速ハイサイド起動時間
- 伝搬遅延: 45ns、最小出力パルス: 15ns
- 高スイッチング周波数(>1MHz)
- 組み込みブートストラップダイオード
- GaNハードスイッチング動作を完全サポート
- VCC 、VBO 、VLS でのUVLO機能
- 分離されたロジック入力とシャットダウンピン
- 過熱およびUVLOレポート用の障害ピン
- 低消費モード用のスタンバイ機能
- Kelvinソース駆動および電流シャント互換性のための分離されたPGND
- ヒステリシスとプルダウンが備わった3.3V ~ 20V互換入力
アプリケーション
- DC/DC、AC/DC、共振コンバータ、同期整流
- バッテリ充電器とアダプタ
- エネルギー貯蔵システム、UPS、サーバ、テレコム電力
- ソーラーマイクロインバータ、オプティマイザ、MPPT
- LED照明とUSB-C
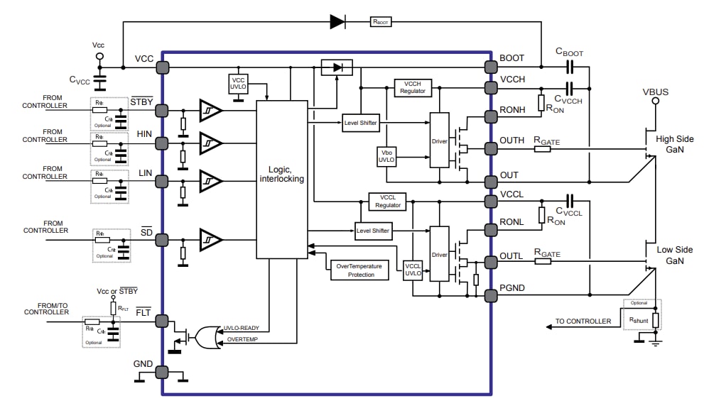
ブロック図
標準アプリケーション図
公開: 2025-08-11
| 更新済み: 2025-08-28
