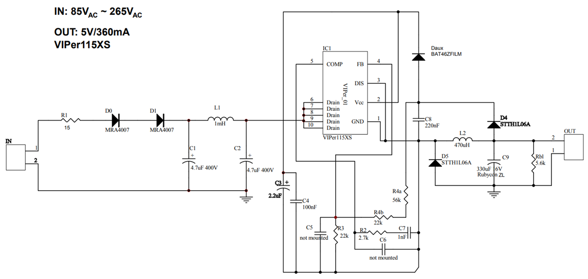
STMicroelectronics STEVAL-ISA195V1評価ボード

STMicroelectronics STEVAL-ISA195V1評価ボードには、5V/0.36A広範囲メイン・バック・コンバータが採用されており、汎用アプリケーション用に開発されています。この単層・小型評価ボードは、最小限のBOM、高い効率性、低スタンバイ電力消費が特徴です。この設計は、VIPerPlusファミリのVIPer11オフライン高電圧コンバータを中心に構築されています。このコンバータには、800Vの堅牢なパワーMOSFETインテリジェントに統合されており、電流モード制御PWMが備わっています。

特徴

  • 汎用ACメイン入力電圧範囲: 85VAC~265VAC
  • 出力範囲: 5V/0.36A
  • 定格出力電力: 1.8W
  • 230VACでのスタンバイにおける入力電力: 18mW未満
  • アクティブモード効率: > 65%
  • EMI: EN55022-Class-Bに準拠
  • RoHS準拠

回路図

回路図 - STMicroelectronics STEVAL-ISA195V1評価ボード
公開: 2018-05-17 | 更新済み: 2023-02-06