STMicroelectronics STEVAL-ISA196V1評価ボード
STMicroelectronics STEVAL-ISA196V1評価ボードには、非絶縁フライバック・コンバータが実装されており、汎用アプリケーション用に設計されている広範な主電源となります。STEVAL-ISA196V1ボードは、VIPerPlusファミリに属するVIPER114LSの評価に使用されます。この評価ボードは、高電圧コンバータで、800Vの堅牢なパワーMOSFETとPWM電流モード制御機能が統合されています。STEVAL-ISA196V1ボードは、最小限のBOM、高い効率性、低スタンバイ消費が特徴で、アクティブモード効率性は78%以上です。特徴
- 非絶縁フライバック・コンバータを実装
- 800VパワーMOSFETとPWM電流モード制御を統合
- 小型
- 単層
- 低スタンバイ消費
- 最小限の部品表(BOM)
- EMI: EN55022-Class-Bに準拠
- RoHS準拠
仕様
- 85VAC~265VACユニバーサルACメイン入力電圧範囲
- 5Vの出力電圧
- 1.2Aの出力電流
- 6Wの定格出力電力
- >78%アクティブモード効率
- 230VAC (<10mW) での無負荷入力
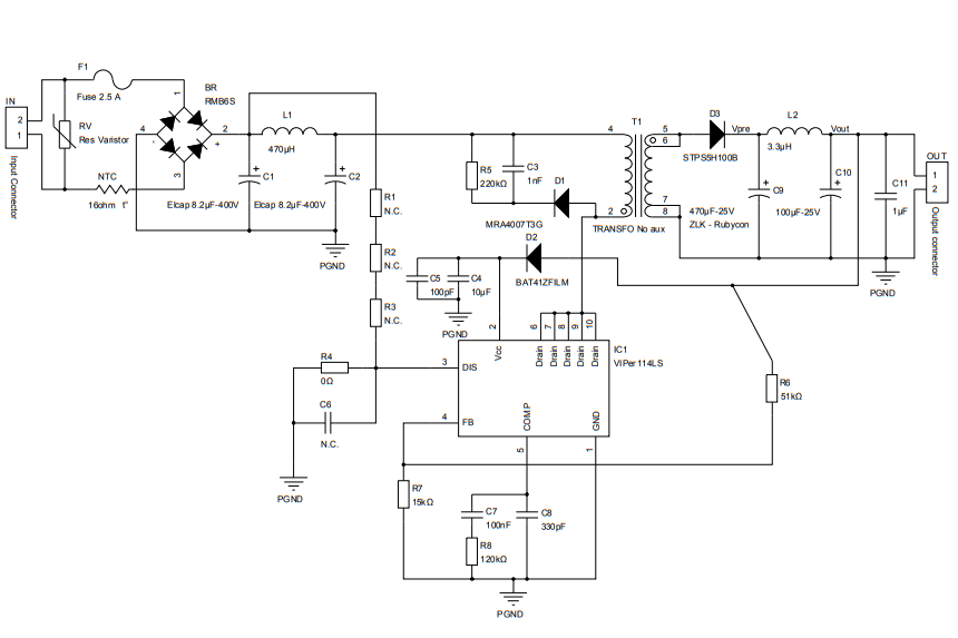
STEVAL-ISA196V1の回路図
追加リソース
公開: 2018-06-14
| 更新済み: 2023-02-08
