STMicroelectronics STEVAL-ISA197V1評価ボード
STMicroelectronics STEVAL-ISA197V1評価ボードには、絶縁フライバック・コンバータが実装されており、汎用アプリケーション用に開発された広範な主電源です。この評価ボードは、VIPER114LS ICを評価するように設計されており、環境発電管理機能が搭載されているスマート電源が備わっています。このボードは、PWM電流モード制御が搭載された800Vの頑丈なパワーMOSFETが統合されている高電圧コンバータです。この評価ボードは、パルススキップモードが特徴で、フラックスの暴走、遅延過負荷、最大デューティサイクルカウンタ、入力または出力過電圧、サーマルシャットダウンを防止します。STEVAL-ISA197V1評価ボードには、最小限の部品表(BOM)、高い効率性、低スタンバイ消費が備わっており、小型サイズでご用意があります。この評価ボードには、無負荷時の低消費電力を確実にするバーストモード動作が組み込まれており、平均スイッチング周波数だけでなくすべての周波数関連の損失が低減されます。
特徴
- 絶縁フライバック・コンバータを実装
- 800VパワーMOSFETとPWM電流モード制御を統合
- 小型
- 最小限のBOM
- 高平均効率
- EMI: EN55022-Class-Bに準拠
- RoHS準拠
仕様
- 90VAC~265VACユニバーサルACメイン入力電圧範囲
- 50Hz~60Hzのユニバーサル入力周波数範囲
- 12Vの出力電圧
- 0.65Aの出力電流
- スタンバイ時消費電力@230VAC(<20mW)
- 平均効率>81%
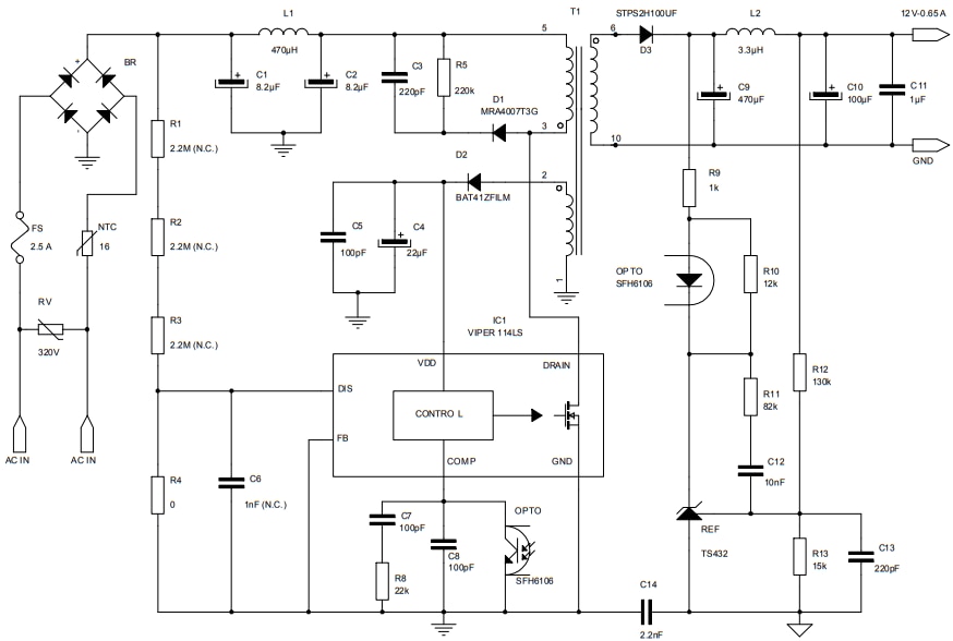
STEVAL-ISA197V1の回路図
追加リソース
公開: 2018-06-17
| 更新済み: 2023-02-08
