STMicroelectronics STEVAL-ISB017V1 STC3117評価ボード
STMicroelectronics STEVAL-ISB017V1 STC3117評価ボードは、STC3117の評価に使用されます。STC3117には、精密なバッテリ充電状態(SOC)の監視を目的に、OptimGauge™アルゴリズムが含まれています。また、動作条件、温度、経年によるバッテリ・パラメータの変化を追跡し、アプリケーションがバッテリ状態状態(SOH)表示を取得できるようにします。アラーム出力は、低SOCまたは低電圧状態を信号通知します。さらに、バッテリ不足やバッテリ交換といった障害状態を示します。特徴
- 正確なバッテリ容量計算のための、特許取得済のOptimGauge™アルゴリズム
- パワーアップ時の堅固な初期開路電圧(OCV)計測
- プログラマブル低バッテリ・アラーム
- バッテリ検出の欠落/交換
- 平均電流内部計算
- 充電終了検出
- 内部温度センサ
- 誤ったバッテリ挿入からの防止機能が搭載されたバッテリ交換検出
- 電圧のみで低消費電力40μA、スタンバイモード時最大2μA
- 1.49x1.594mm 9バンプCSPパッケージ
- RoHS準拠
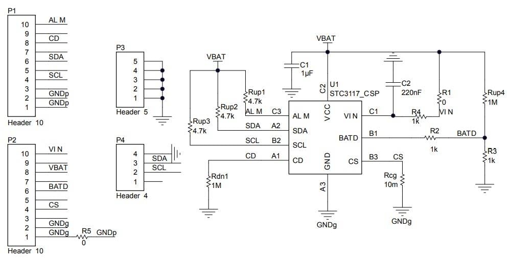
回路図
公開: 2018-08-02
| 更新済み: 2023-02-13
