STMicroelectronics STEVAL-L6986IV1コンバータ評価ボード
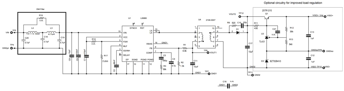
STMicroelectronics STEVAL-L6986IV1コンバータ評価ボードは、L6986I 38V・5W同期降圧スイッチングレギュレータに基づいており、絶縁バックトポロジ向けに設計されています。絶縁された二次出力がトランスを使用して生成される場合は、一次出力電圧を正確に調整できます。オプトカプラは不要です。一次シンク機能(標準1.9A)によって適切なエネルギーを二次側に伝達し、二次出力のソフト起動を追跡します。制御ループはピーク電流モードアーキテクチャに基づいており、この機器は強制PWMで動作します。300nsブランキング(ちらつき)時間によってトランスの漏れインダクタンスによって生成される発振のフィルタリングを実施するため、ソリューションがさらに堅牢になります。両方の電力素子におけるパルスバイパルス電流センシングによって、一次側での効果的な定電流保護を実行します。一次逆方向電流制限のおかげで、短絡の発生から二次出力を保護します。二次電圧は、パワートランジスタおよびシャント電圧リファレンス(TL431AIL3T)を使用することで過電流の場合にも安定化しています。
STMicroelectronics STEVAL-L6986IV1評価ボードは、(18V付近で正、4V~5Vの間で負の)2通りの絶縁電圧を生成するため、複数のアプリケーションを対象としたIGBT/SiC MOSFETゲートドライバの供給に特に適しています。単一の絶縁電圧を供給できる簡易な迂回(バイパス)です。
特徴
- isoバックトロポジ向けの設計
- 4V~38V動作入力電圧
- 一次出力電圧の安定化/フォトカプラ不要
- 1.9A(標準)シンク・ピーク一次電流能力
- 強制PWMモードにおけるピーク電流モードアーキテクチャ
- 300nsブランキング時間
- 8µA IQ-SHTDWN
- fSWと同期を調整可能
- 組み込み一次出力電圧監視機能
- 調節可能ソフトスタート時間
- 内部一次電流制限
- 過電圧保護
- RDS(on) HS = 180mΩ、RDS(on) LS = 150mΩ
- 熱シャットダウン
回路図
公開: 2021-10-28
| 更新済み: 2022-03-11
