STMicroelectronics STEVAL-L7983ADJ評価ボード
STMicroelectronics STEVAL-L7983ADJ評価ボードは、出力電圧が12VにセットされているL7983PURレギュレータに基づいた0.3A降圧DC/DCコンバータです。これらのボードは、低ノイズモード選択と内部ソフト起動に対する動的低消費モードが特徴です。ソフト起動時間は内部で固定されており、出力電圧監視装置が任意のデジタル負荷(マイクロコントローラ、FPGAなど)のリセット位相を管理します。STEVAL-L7983ADJ評価ボードは、高ノイズ耐性、シンプルな設計、部品コストの節約を特徴とする内部補償ネットワークに対応しています。また、RSTオープンコレクタ出力は、パワーアップ・フェーズでの出力電圧シーケンシングを実装することができます。STEVAL-L7983ADJ評価ボードはRoHSに準拠しており、バックコンバータでの使用に最適です。特徴
- 低ノイズ・モード選択のための動的低消費電力モード
- ソフトスタート内蔵
- 外部クロックに同期
- 内部補償ネットワーク
- 過電流、過電圧、熱保護の自動リカバリ
- RoHSおよび中国RoHS準拠
- WEEE準拠(2012/19/UE RAEE II)
アプリケーション
- Designed for 12V, 24V, and 48V buses
- Battery-powered applications
- Decentralized intelligent nodes
- Fail-safe systems
- Sensors and low noise applications (LNM)
仕様
- 300mA DC最大出力電流
- 1MHz選択済スイッチング周波数
- 0.3A入力電流
- 動作入力電圧範囲:
- L7983PUR:12V~60V
- L7983PU33R:3.5V~60V
- L7983PU50R:5V~60V
ビデオ
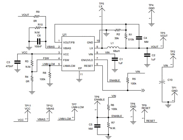
回路図
公開: 2020-12-30
| 更新済み: 2025-01-09
