STMicroelectronics STEVAL-MKI181V1 LIS2MDLアダプタボード
STMicroelectronics STEVAL-MKI181V1アダプタボードは、LIS2MDL製品ファミリでMEMSデバイスを評価するように設計されています。このアダプタボードは、完全なLIS2MDLピン配列を提供し、VDD 電源ライン上のデカップリング・コンデンサと併用が可能です。このSTEVAL-MKI181V1アダプタボードは、STEVAL-MKI109V3、STEVAL-MKI109V2マザーボードと完全な互換性があり、標準規格のDIL24ソケットに接続できます。このアダプタボードには、直接デバイス評価および高速システムプロトタイピングに、ユーザ自身のアプリケーションを使用するオプションがあります。特徴
- DIL24標準ソケット用の完全LIS2MDL
- STEVAL-MKI109V2およびSTEVAL-MKI109V3マザーボードとの完全な互換性あり
- RoHS準拠
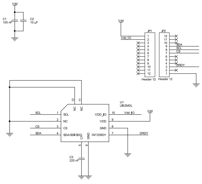
STEVAL-MKI181V1の回路図
公開: 2017-11-02
| 更新済み: 2022-06-20
