STMicroelectronics STEVAL-MKI187V1 ArgonKeyメザニンボード
STMicroelectronics STEVAL-MKI187V1 ArgonKeyメザニンボード (96Boards Argonkeyとも呼ばれている) は、Linaro仕様に準じて設計されています。このボードは、すべての96Boards準拠ボードを対象としたセンサ・ハブ・プラットフォームです。STEVAL-MKI187V1は、スタンドアロンボードとして使用したり、96BoardsからHiKey(LeMaker)ボードに接続します。また、2つのボタン (リセットとユーザ) 、およびIoTハードウェア・アプリケーションに配置される複数のLEDがあります。特徴
- 下記のST MEMSセンサが実装されています:
- LSM6DSL 6軸慣性モジュール
- LIS2MDL磁気センサ
- LPS22HB圧力センサ
- HTS221湿度・温度センサ
- MP34DT05-AMicrophone
- VL53L0Xジェスチャ検出器
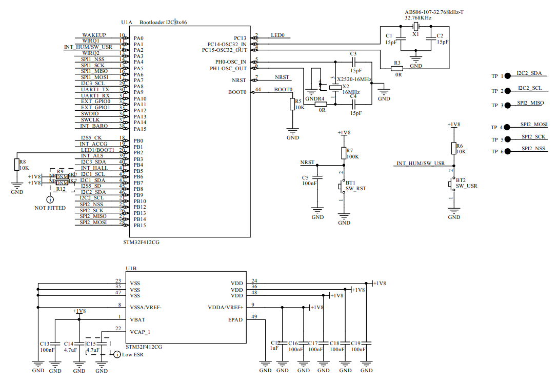
- STM32F412Cマイクロコントローラに基づく
回路図
公開: 2019-04-09
| 更新済み: 2024-02-15
