STMicroelectronics STEVAL-MKI203V1K温度プローブ・キット
STMicroelectronics STEVAL-MKI203V1K温度プローブキットは、STEVAL-MKIGIBV1アダプタボードにフラットケーブルで接続されたSTCN75温度センサが搭載されているプローブで構成されています。STEVAL-MKI203V1Kキットは、STEVAL-MKI109V3マザーボードとインターフェイス接続します。STEVAL-MKI203V1Kは小型パッケージ・サイズになっているため、非常に小さなプローブの上部に取り付けることができます。これによって、他の電子部品やボードが発する熱に左右されずに温度を読み取ることができます。STEVAL-MKIGIBV1は、標準のDIL24ソケットに直接差し込むことができ、完全なSTCN75ピン配列が実現されています。このキットは、必要なデカップリングコンデンサをVDD電源ラインですぐに使用できるようになっています。STEVAL-MKI109V3マザーボードは、センサとPCの間のブリッジとして機能する高性能32ビット・マイクロコントローラです。さらに、MCUは、カスタマイズされた製品サマリ・アプリケーション向けのフリーUnico GUIグラフィカル・ユーザ・インターフェイスまたは専用ソフトウェア・ルーチンも実行します。
特徴
- 使いやすSTCN75ボード
- DIL 24標準ソケット用の完全STCN75ピン配列
- RoHS準拠
- STEVAL-MKI109V3マザーボードとの完全な互換性あり
- WEEE準拠
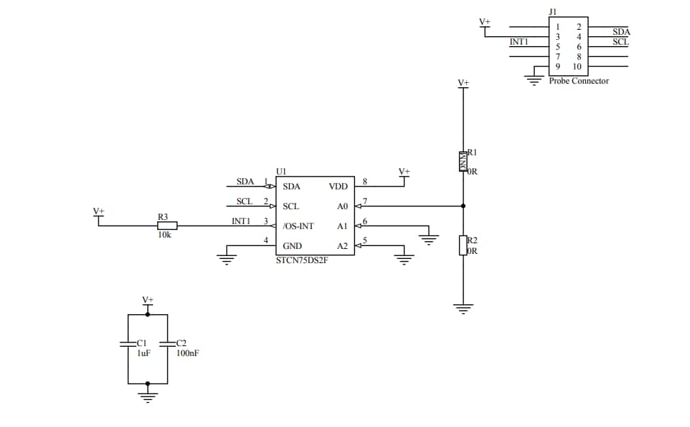
回路図
公開: 2019-05-09
| 更新済み: 2024-02-23
