STEVAL-MKI205V1を標準のDIL 24ソケットに直接差し込むことができ、完全なLPS33Wピン配列が実現されています。このボードは、必要なデカップリングコンデンサをVDD電源ラインですぐに使用できるようになっています。STEVAL-MKI205V1は、STEVAL-MKI109V3マザーボードによってサポートされており、高性能32ビットマイクロコントローラが搭載されています。このMCUは、センサとPCの間のブリッジとして機能し、ダウンロード可能なグラフィカル・ユーザインターフェイス(Unico GUI)、またはカスタマイズされたアプリケーションのための専用ソフトウェアルーチンを使用できます。
特徴
- DIL 24標準ソケット用の完全なLPS33W
- STEVAL-MKI109V3マザーボードに完全に互換
- RoHS準拠
- WEEE準拠
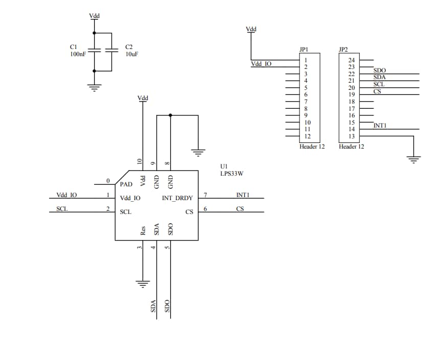
回路図
公開: 2019-05-09
| 更新済み: 2024-02-23

