STMicroelectronics STEVAL-MKI216V1Kデジタル傾斜計キット
STMicroelectronics STEVAL-MKI216V1Kデジタル傾斜計キットには、組み込みIIS3DHHC 3D加速度計センサが組み合わされており、STEVAL-MKI109V3マザーボードとの互換性を持たせるようにシンプルなアダプタボード(STEVAL-MKIGIBV5)にケーブルで接続されています。センサは、ボードの中央に正確にはんだ付けされており、両面接着剤が含まれているため、振動解析用の機器にボードを取り付けることができます。STEVAL-MKIGIBV5は、スタンダードのDIL 24ソケットに差し込むことができます。特徴
- ユーザーが使いやすいIIS3DHHCボード
- 標準DIL 24ソケット用の完全なIIS3DHHCピン配列
- STEVAL-MKI109V3マザーボードに完全に互換
- 測定する機器への簡単な取付を目的に同梱されている両面接着剤
- RoHSおよびWEEE準拠
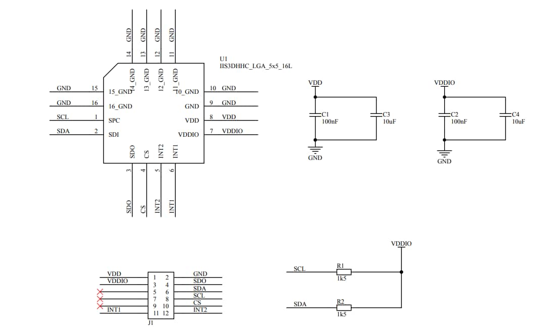
回路図
公開: 2020-12-08
| 更新済み: 2024-12-30
