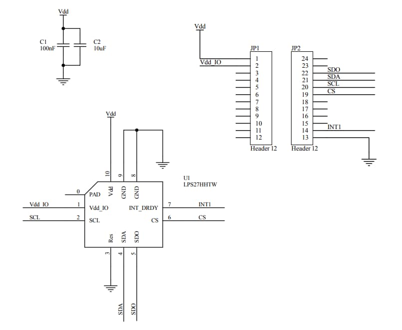
STM STEVAL-MKI220V1は、スタンダードのDIL 24ソケットに直接差し込みます。完全なピンLPS27HHTW配列となっており、必要なデカップリングコンデンサをVDD電源ラインですぐに使用できるようになっています。
STEVAL-MKI109V3マザーボードは、センサーとPCの間でブリッジとして機能する高性能32ビット対応マイクロコントローラが搭載されたアダプタボードをサポートしています。ダウンロード可能なグラフィカル・ユーザー・インターフェイス(UnicoGUI)または専用のソフトウェアルーティンは、PCからのアプリケーションのカスタマイズに使用できます。
特徴
- DIL 24標準ソケット用の完全LPS27HHTW
- STEVAL-MKI109V3マザーボードに完全に互換
- RoHS準拠
ボードのスキーム図
公開: 2021-02-26
| 更新済み: 2022-03-11

