STMicroelectronics STEVAL-MKI235KAアダプタキット
STMicroelectronics STEVAL-MKI235KAアダプタキットは、Qvar静電センサと3種類の電極’(指スワイプと汎用)を搭載したLIS2DUXS12慣性モジュールの実証に使用します。これらの機能により、STEVAL-MKI109V3との互換性を有しています。STEVAL-MKI235KAキットは、完全なLIS2DUXS12ピン配列になっており、VDD電源ラインで必要となるデカップリングコンデンサとすぐに使用できます。STEVAL-MKE00xAAは、STEVAL-MKI235Aボードに接続できます。STEVAL-MKI109V3マザーボードはアダプタをサポートし、高性能32ビットマイクロコントローラを搭載しています。MCUは、センサとPC間のブリッジとして機能します。これによって、ダウンロード可能なグラフィカルユーザインターフェース(Unico-GUI)やカスタムアプリケーション向け専用ソフトウェアルーチンを使用できるようになります。
STM STEVAL-MKI235KAアダプタ・キットは、ボードを X-NUCLEO-IKS01A3拡張ボードにプラグ接続できます。
特徴
- 使いやすいLIS2DUXS12ボード
- 標準DIL 24ソケット用の完全なLIS2DUXS12ピンアウト
- STEVAL-MKI109V3マザーボードに完全に互換
- RoHS準拠
ビデオ
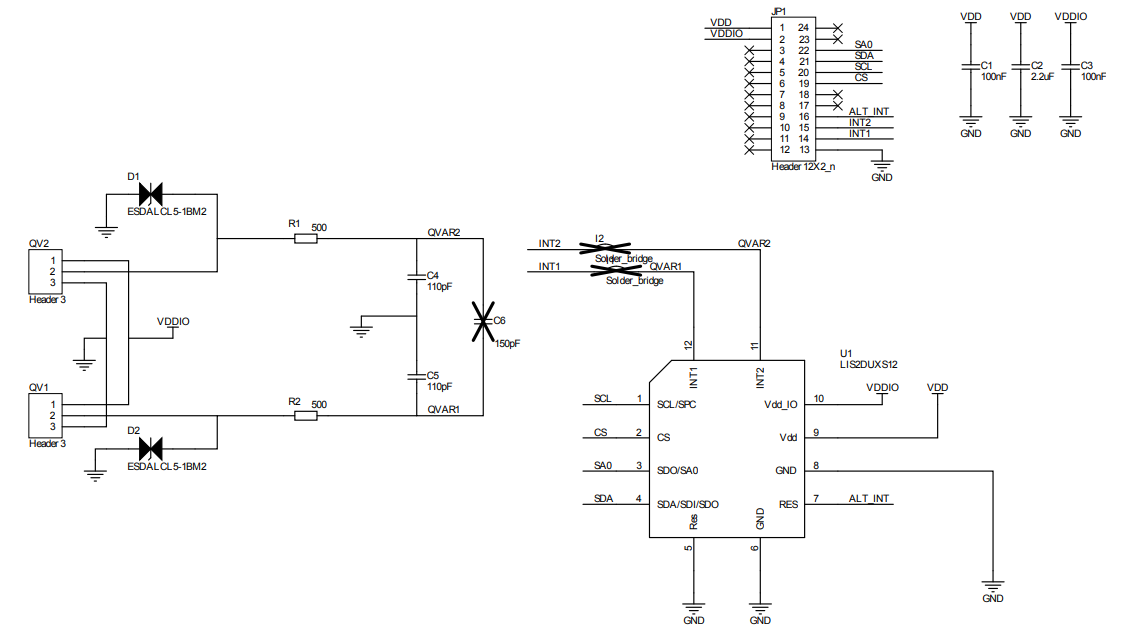
回路図
公開: 2023-02-03
| 更新済み: 2024-04-26
