STMicroelectronics STEVAL-QUADV01 評価ボード
STMicroelectronics STEVAL-QUADV01 評価ボードは、L6981、L7983、ST1PS03 モノシリック降圧レギュレータ、およびST730 LDOレギュレータをベースにしています。L6981モジュールは最大1.5A DC電流を供給し、L7983およびST730モジュールは最大300mA DC電流を供給します。ST1PS03 同期式モノシリック降圧レギュレータは、最大400mA DC電流を供給します。この評価ボードは、入力電圧および出力電流の範囲と組み込み機能の組み合わせにより、幅広いアプリケーションで使用することができます。代表的なアプリケーションには、DC-DCコンバータやリニア電圧レギュレータなどがあります。特徴
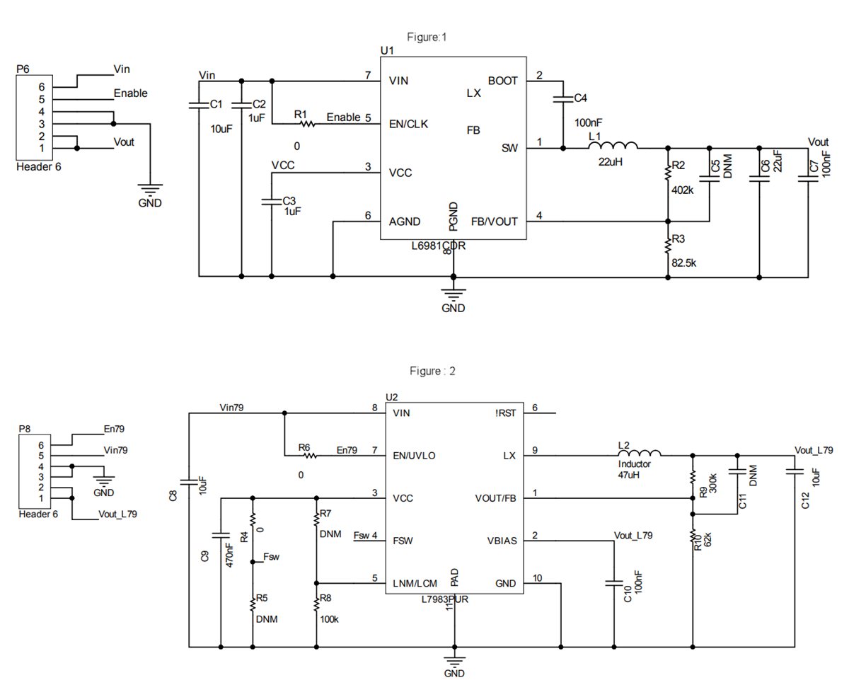
- L6981:
- 動作入力電圧範囲: 3.5V ~ 38V
- 0.85V ~ VIN出力電圧範囲
- 1.5A DC出力電流
- 内部補償ネットワーク
- 2μA シャットダウン電流
- ソフトスタート内蔵
- イネーブル機能
- 過電圧保護
- 熱保護
- L7983:
- 動作入力電圧範囲: 3.5V ~ 60V
- 0.85V ~ VIN出力電圧範囲
- 300mA DC出力電流
- 内部補償ネットワーク
- 2.3μA シャットダウン電流
- 内部ソフトスタート
- イネーブル機能
- 過電圧保護
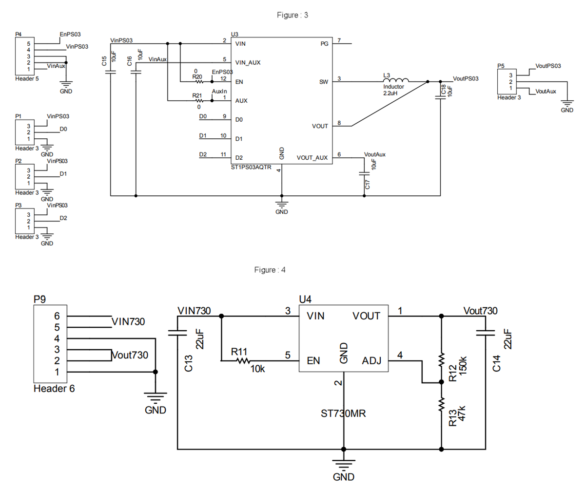
- ST1PS03:
- 動作入力電圧範囲: 1.8V ~ 5.5V
- 1.6V ~ 3.3Vの間で出力電圧範囲を選択可
- 400mA DC出力電流
- 標準静止電流:500nA
- AUX入力による負荷スイッチ制御
- 有効化機能
- ST730:
- 入力電圧範囲: 2.5V~28V
- 1.2V ~ VIN出力電圧範囲
- 300mA DC出力電流
- 無負荷自己消費電流: 5μA typical
- 電流制限とSOA保護
- イネーブル機能
アプリケーション
- DC/DCコンバータ
- リニア電圧レギュレータ
ビデオ
公開: 2023-05-23
| 更新済み: 2023-09-13
