STMicroelectronics STEVAL-SMACH15V1 USBアダプタ評価ボード
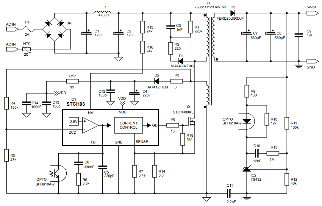
STMicroelectronics STEVAL-SMACH15V1 USBアダプタ評価ボードは、STCH03オフラインPWMコントローラに基づいており、低スタンバイ・アダプタ用です。STEVAL-SMACH15V1は、一次センシング・フィードバックを使用して定出力電流(CC)安定化を実現しています。また高性能/低電圧PWMコントローラ・チップと650V HVスタートアップ・セルが同じパッケージに組み込まれています。また、このボードは、極めて低い自己消費電流とバーストモード管理も特徴です。これらの機能は、無負荷状態で残留入力消費を15mW未満に最小限に抑えることに役立ちます。特徴
- 汎用AC主入力電圧範囲: 90VAC~264VAC
- 出力範囲: 5V~3Aの連続動作
- CC主要検出を用いた定電圧(CV)および定電流(CC)動作
- 出力過電圧と短絡保護
- スタンバイでの入力電力
- 出力電力範囲全体にわたって効率を最大化するインテリジェント・パワーマネジメント
- 厳格なエネルギー規制に準拠
- EMI: EN55022-Class-Bに準拠
- 小型フォームファクタ: 44mm x 35 mm x 15mm
回路図
公開: 2018-07-10
| 更新済み: 2022-03-10
