また、STLQ020によって、ドロップアウト動作時の制御下および低値での自己消費電流が保持されます。これによって、バッテリ駆動デバイスの手術時間がさらに拡張されます。その他の機能には、短絡定電流安定化と熱保護があります。
特徴
- 動作入力電圧範囲: 2V~5.5V
- 出力電流最大200mA
- 超低自己消費電流:
- 無負荷で300nA typ.
- 200mA負荷で100μA typ.
- ドロップアウト状態で制御されたIQ
- 超低ドロップアウト電圧: 200mAで160mV
- 出力電圧精度: 室温で2%、全温度範囲で3%
- 出力電圧バージョン: 50mVステップおよび調整可能で0.8V~4.5V
- 論理制御電気式シャットダウン
- 出力放電機能(オプション)
- 内部過電流とサーマル保護
- 温度範囲: -40°C~+125°C
- パッケージ: DFN6-2x2、SOT323-5L、Flip-Chip4
アプリケーション
- スマートフォン/タブレット
- イメージセンサ
- ウェアラブル用アクセサリ
- ヘルスケアデバイス
- 計測
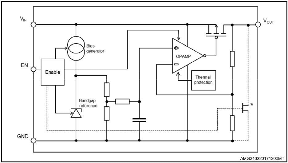
ブロック図
公開: 2017-11-28
| 更新済み: 2024-04-23

