STMicroelectronics STSPIN840 DCモータ・ドライバ
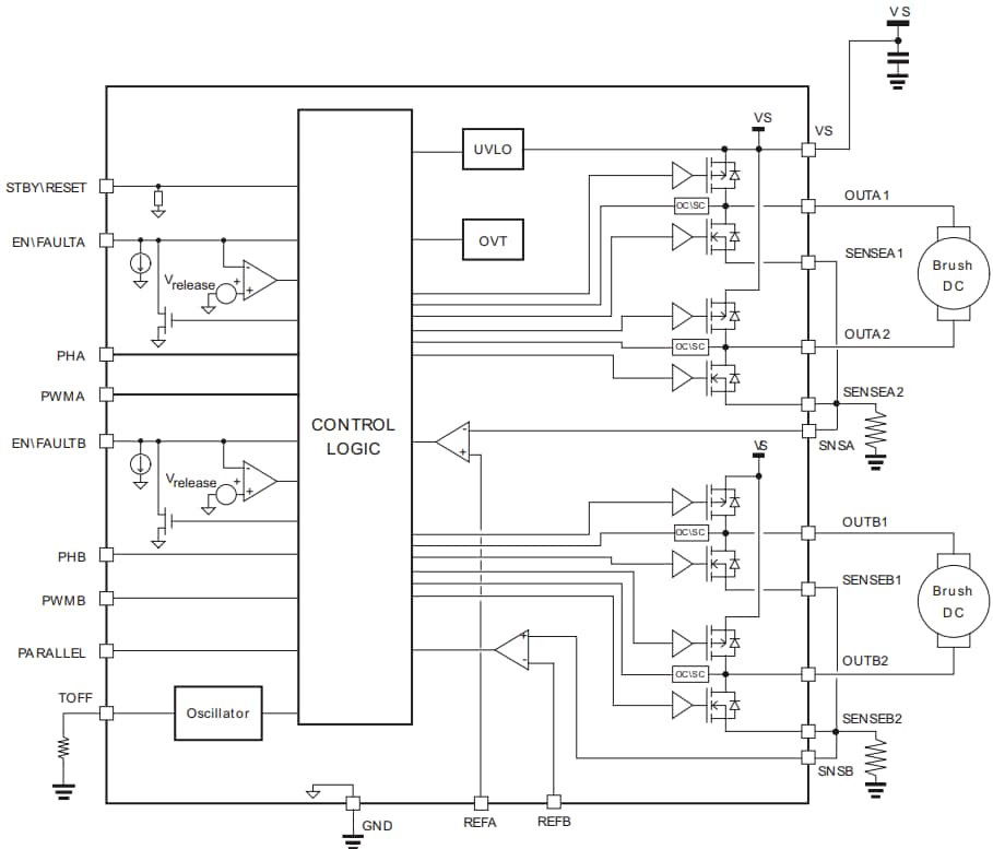
STMicroelectronics STSPIN840 DCモータ・ドライバは、コンパクトなブラシ付きDCモータで、2台の双方向ブラシ付DCモータの同時駆動に使用されます。STSPIN840は、4mm x 4mm QFNパッケージに収められており、制御ロジックと完全に保護された低RDS(ON)デュアル・フルブリッジ電力段が特徴です。専用のPARALLEL入力ピンのおかげで並列モード機能を有効にでき、500mΩの同等のHS + LS RDS(ON)で最大3Armsまでの電流を供給できる、同等またはさらに強力な単一フルブリッジでデバイスを変換します。STSPIN840には、ユーザによりリファレンス電圧とOFF時間の設定が可能な値に基づいて、2台の独立したPWM電流コントローラ(各フルブリッジ用)が組み込まれています。特徴
- 電圧範囲: 7~45V
- 最大出力電流: 1.5Arms
- RDSon HS + LS = 1Ω typ.
- OFFタイムを調整できる電流制御
- 外付けのシャント抵抗に基づいた電流センシング
- 完全保護セット
- 非散逸過電流保護
- 短絡保護
- 低電圧ロックアウト
- サーマルシャットダウン
- 単一のフルブリッジ構成を達成している並列動作モードで、出力IRMS = 3ArmsおよびRDS(ON) HS + LS = 500mΩ(typ)
- 低スタンバイ消費電流
アプリケーション
- 産業オートメーションとサービス・ロボット
- 医療およびヘルスケア
- ATMと現金現金処理機
- ステージ照明
- 感熱式プリンタ
- テキスタイルとミシン
- 自動販売機
- オフィス/ホームオートメーション
ブロック図
あなたのデザインを完了させましょう
公開: 2018-07-11
| 更新済み: 2023-02-12
