STMicroelectronics VIPer11高電圧コンバータ
STMicroelectronics VIPer11高電圧コンバータは、省エネ、オフラインの高電圧コンバータです。これらのコンバータは、スマートに統合された800Vアバランシェ堅牢パワーMOSFETで、PWM電流モード制御が備わっています。800Vの絶縁破壊電圧を備えたパワーMOSFETを使用すると、電圧の拡張入力電圧範囲が可能になり、DRAINスナバ回路のサイズを減らします。VIPer11 ICは、非常に低い消費の最も厳しい省エネ基準を満たしており、軽負荷下でのパルス周波数変調で動作します。これらのコンバータは、組み込みHVスタートアップとセンスFET、電流モードPWMコントローラ、システムの信頼性、ドレイン電流制限保護が特徴です。一般的なアプリケーションには、家電、コンシューマ、産業、ホームオートメーション、低消費電力アダプタ用の低消費電力SMPSがあります。特徴
- 変換される範囲の極めて広いVAC入力電圧を可能にする800Vアバランシェ堅牢パワーMOSFET
- 組み込みHVスタートアップとsense-FET
- 電流モードPWMコントローラ
- ドレイン電流制限保護
- 4.5V~30Vの幅広い電源電圧範囲
- 最小化されたシステム入力電力消費:
- 無負荷状態で< 10mW @ 230VAC
- 250mW負荷を用いた< 400mW @ 230VAC
- ジッタスイッチング周波数がEMIフィルタコストを削減:
- 30kHz ±7%(X型)
- 60kHz ±7%(L型)
- 1.2Vリファレンスを備えた組み込みE/A
- 自動再起動での保護:
- 過負荷/短絡(OLP)
- ラインまたは出力OVP
- デューティーサイクル・カウンタ(最大)
- VCCクランプ
- フラックス逃走を防止するためのパルススキップ保護
- 組み込みサーマルシャットダウン
- システム信頼性の改善を目的とした内蔵ソフトスタート
アプリケーション
- 低消費電力SMPS:
- 家庭用電化製品
- ホームオートメーション
- 産業用
- コンシューマー製品
- 照明
- 低消費電力アダプタ
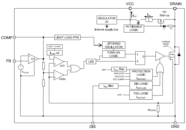
VIPer11B高電圧コンバータのブロック図
公開: 2018-06-27
| 更新済み: 2025-05-15
