バーストモード動作と、非常に低い消費電力を伴うデバイスの両方が、省エネ規制によって設定された基準準拠に役立ちます。高度な周波数ジッタリングが、EMIフィルターコストを削減します。整流された入力電圧レベルがシステムに指定された通常の最小レベルを下回る場合に、ブラウンアウト機能がスイッチモード電源を保護します。高電圧スタートアップ回路は、デバイスに組み込まれています。
特徴
- 800Vアバランシェの頑丈なパワーセクション
- 低EMI向け周波数ジッタとPWM動作
- Lタイプは60kHz、Hタイプは115kHz
- <50mWスタンバイ電流@ 265VAC
- 調節可能セットポイントでの電流制限
- 調節可能かつ精密な過電圧保護
- オンボードソフトスタート
- 故障状態後の安全自動リスタート
- ヒステリシス・サーマルシャットダウン
アプリケーション
- PDA、カムコーダ、シェーバー、携帯電話、ビデオゲーム用アダプタ
- LCD/PDP TV、モニタ、オーディオシステム、コンピュータ、工業システム、LEDドライバ、エルキャップなしLEDドライバ用の補助電源
- セットトップボックス、DVDプレーヤー、レコーダー、白物家電用SMPS
標準トポロジVIPer17
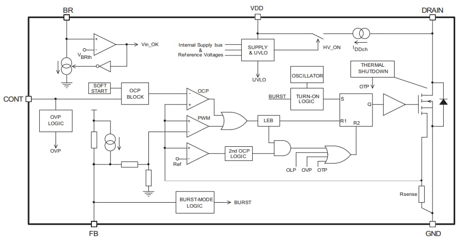
VIPer17のブロック図
公開: 2019-01-22
| 更新済み: 2024-01-19

