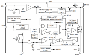
バーストモード動作と、非常に低い消費電力を伴うデバイスの両方が、省エネ規制によって設定された基準準拠に役立ちます。Quasi-resonant機能が、EMIフィルターコストを削減します。整流された入力電圧レベルがシステムに指定された通常の最小レベルを下回る場合に、ブラウンアウトおよびブラウンイン機能がスイッチモード電源を保護します。高電圧スタートアップ回路は、デバイスに組み込まれています。
特徴
- 800Vアバランシェの頑丈なパワーセクション
- バレースイッチング動作用の疑似共振制御
- <50mWスタンバイ電流@ 265VAC
- 調節可能セットポイントでの電流制限
- 調節可能かつ精密な過電圧保護
- オンボードソフトスタート
- 故障状態後の安全自動リスタート
- ヒステリシス・サーマルシャットダウン
アプリケーション
- LCD/PDP TV、モニター、オーディオシステム、コンピュータ、工業システム、LEDドライバ、エルキャップなしLEDドライバ、ユーティリティ電力計用の補助電源
- PDA、カムコーダ、シェーバー、携帯電話、コードレスフォン、ビデオゲーム用アダプタ
- セットトップボックス、DVDプレーヤー、レコーダー、白物家電用SMPS
公開: 2019-01-24
| 更新済み: 2024-01-19

