STMicroelectronics VIPer37 Fixed Frequency Offline Converters
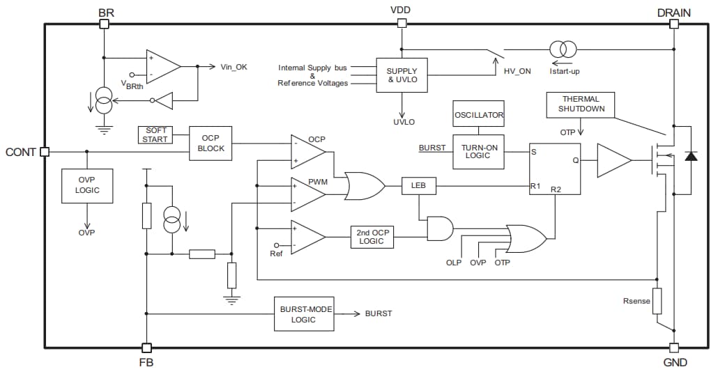
STMicroelectronics VIPer37 Fixed Frequency Offline Converters offer an 800V rugged power section, a PWM control, and two levels of overcurrent protection. STMicroelectronics VIPer37 voltage converters also provide overvoltage protection, overload protection, hysteretic thermal protection, soft-start, and safe auto-restart after the removal of any fault condition.Features
- 800V avalanche-rugged power section
- PWM operation with adjustable limiting current
- 30mW standby power at 265VAC
- 60kHz for L type and 115kHz for H type operating frequency
- Frequency jittering for low EMC
- Output overvoltage protection
- High primary current protection
- Input under-voltage setting (brownout)
- Onboard soft-start
- Safe auto-restart after a fault condition
- Hysteretic thermal shutdown
Applications
- SMPS for set-top boxes, DVD players and recorders, and white goods
- Auxiliary power supply for consumer and home equipment
- ATX auxiliary power supplies
- Low/medium power AC-DC adapters
Typical Topology
Block Diagram
公開: 2015-09-30
| 更新済み: 2022-03-11
