STMicroelectronics VNF1048F自動車用ハイサイド・スイッチ・コントローラ
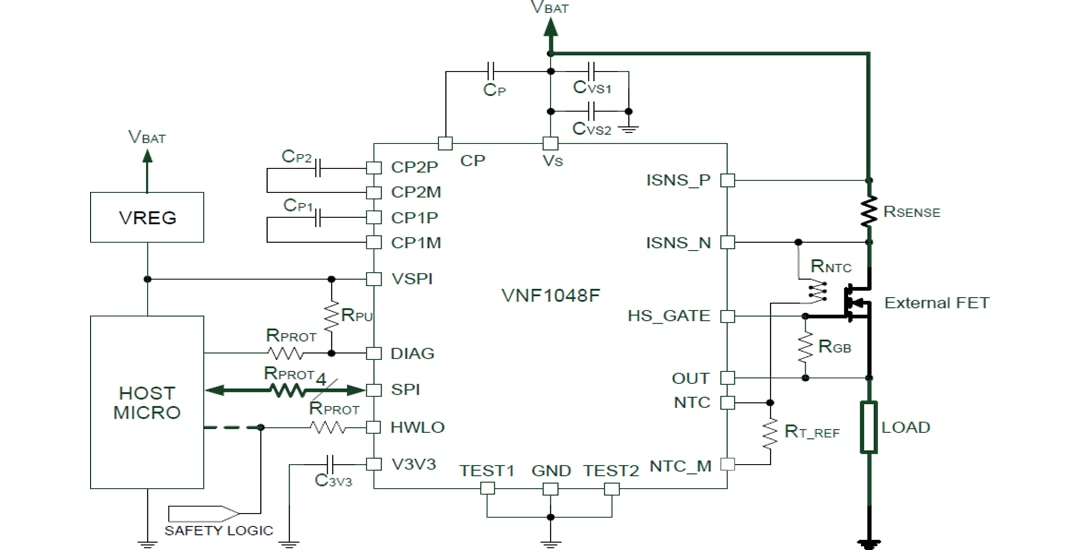
STMicroelectronics VNF1048Fスイッチ・コントローラは、車載配電用に最適化されています。VNF1048F は、12V、24V、48Vの自動車用アプリケーション向けのインテリジェントなハイサイドスイッチ回路の実装用に設計されています。VNF1048Fは、3.3Vおよび5,0V CMOS互換SPIインターフェイスを介してホストマイクロコントローラにインターフェイス接続でき、システムへの保護と診断を実現しています。デバイスは、ハイサイド構成における外部MOSFETのゲートドライブを搭載しています。NTC 抵抗器の入力により、デバイスは外部 MOSFET の温度を 監視できます。STMicroelectronics VNF1048Fハイサイド・スイッチ・コントローラは、QFN32Lパッケージに格納されており、自動車アプリケーションでの使用を対象としたAEC-Q100認定を取得済です。
特徴
- AEC-Q100車載用認定
- 自動車12V、24V、48Vアプリケーションのeヒューズ保護を搭載したハイサイド・スイッチ制御IC
- SPIスレーブ・インターフェイス(ホスト制御用)
- 3.3Vおよび5.0V CMOSレベルとの互換性がある32ビットST-SPIインターフェイス
- 2段チャージポンプ
- ハイサイド(構成)における外部MOSFETのゲートドライブ
- 外付けハイサイド・シャント抵抗器を使用したSPIを介した高精度単方向デジタル電流センス
- 外部MOSFETの温度を監視するためのNTC抵抗器の入力
- 超低スタンバイ電流
- 内部および外部制御を介した堅牢なフェイルセーフ機能
- 専用のデジタル入力ピンによるSPIレジスタ・ロックアウト
- TJ 、VNTC 、VOUT 、VDS 変換用ADCを内蔵
- バッテリの低電圧シャットダウン
- SPIから構成できる外部MOSFET不飽和シャットダウン
- SPIから設定できるハード短絡ラッチオフ
- SPI(ヒューズ・エミュレーション)から構成できる電流対時間ラッチオフ
- 機器の温度過昇シャットダウン
- 外部MOSFETの温度過昇シャットダウン
- 自動車アプリケーションを対象としたインテリジェント大電流ヒューズへの置き換え
- 5.0mm x 5.0mm QFN32Lパッケージ
アプリケーション
- 自動車12V、24V、48Vアプリケーション
- インテリジェント大電流ヒューズへの置き換え
ブロック図
標準アプリケーション回路
ビデオ
公開: 2022-07-08
| 更新済み: 2025-09-19
