SPIおよびGPIOピンを介してSTM32コントローラと通信するSTM X-NUCLEO-IOD02A1拡張ボードは、Arduino UNO R3(デフォルト構成)およびST morpho(オプション、未実装)コネクタと互換性があります (NUCLEOL073RZ または NUCLEO-G071RB 開発ボードに接続されている場合) 。
マルチバイトおよびシングルバイトモードのいずれかでのIO-Link経由の通信は、IC構成および双方向センサデータ送信のSPI制御、あるいは双方向センサデータ送信を目的としたIC構成とUARTインターフェイス接続のSPI制御によるトランスパレントモードによって実施できます。
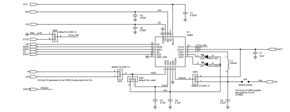
アプリケーション要件に応じた送信モードやDC/DCコンバータの有効化/無効化などの L6364Q および拡張ボード設定は、X-NUCLEO-IOD02A1ボードのスイッチを使用すると便利です。包括的な産業用センサモジュールの評価は、X-NUCLEO-IOD02A1を X-NUCLEO-IKS02A1 センサシールドに接続することでも可能になります。
特徴
- QFNパッケージの L6364Q IO-Linkデバイスデュアルトランシーバに基づいており、主な特性は次の通りです:
- 2チャンネル(CQ、DIO)IO-Link PHY層
- IO-Link DLL(Mシーケンス・ハンドラとチェックサム)
- ウェイクアップ検出
- 割り込み診断ピン
- SPIおよびUARTインターフェイス
- 50mA 3.3Vおよび5.0Vリニアレギュレータ
- 50mAの調整できる(5.0 ÷ 10.8V)バックコンバータ
- 介入閾値を調整できる過負荷保護
- シャットダウン閾値を調整できる温度過昇保護
- プロセス側の完全逆極性
- 接地およびVCC電線破損保護
- QFN-20L (4mm x 4mm x 0.9mm) パッケージ
- 動作電圧範囲: 5 ~ 35V
- 赤色LEDと緑色LED(ステータス診断用)
- 放射エミッション (EM フィールド30MHz-1GHz) < 40dB µV/m
- 伝導妨害(150kHz~80MHz)≤10Vに対する耐性
- RF EMフィールド(80MHz-1GHz)≤10V/mに対する耐性
- RF EMフィールド(1GHz~2.7GHz)≤3V/mに対する耐性
- サージパルス(500Ω結合)≤±1.2kVに対する耐性
- ESD接触/空隙≤±3kVに対する耐性
- バーストノイズ≤±1kVに対する耐性
- STM32 Nucleo開発ボードとの互換性あり
- Arduino UNO R3コネクタ搭載
- RoHSおよびWEEE準拠
アプリケーション
- Industrial sensors
- Factory automation
- Process control
回路図
公開: 2020-09-17
| 更新済み: 2025-01-02

