STMicroelectronics X-NUCLEO-OUT08A1拡張ボード
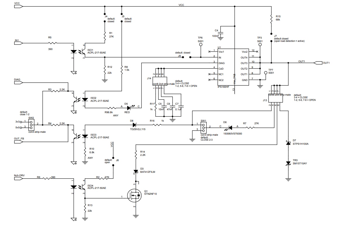
STMicroelectronics X-NUCLEO-OUT08A1拡張ボード(STM32 Nucleo用)は、2A(標準)デジタル出力モジュールの動作を評価するように構成されています。X-NUCLEO-OUT08A1拡張ボードは、IPS160HFシングル高圧側スイッチが特徴で、安全な駆動とスマート診断機能が備わっています。拡張ボードは、3kVオプトカプラ経由でSTM32 Nucleo上のマイクロコントローラとインターフェイス接続します。これらのオプトカプラは、GPIOピンおよびArduino™ UNO R3(デフォルト構成)によって駆動し、ST morpho(オプション、搭載されていません)コネクタがあります。STMicroelectronics X-NUCLEO-OUT08A1拡張ボードには、NUCLEO-F401REまたはNUCLEO-G431RB開発ボードのいずれかへの接続が必須で、別のX-NUCLEO-OUT08A1またはX-NUCLEO-OUT10A1とスタックすることもできます。2台のX-NUCLEO-OUT08A1拡張ボードを使用すると、それぞれまたは2A(標準)機能のデュアルチャネルデジタル出力モジュールまたは2A(標準)シングルチャネル安全デジタル出力モジュールを評価できます。
特徴
- IPS160HFシングル高圧側スイッチに基づく。特徴:
- 最大60V/2.4Aでの動作
- 低電力散逸 (RON(MAX) = 120mΩ)
- 誘導負荷のための高速減衰
- オープン負荷検出と診断
- サーマルシャットダウンとカットオフ機能を活用した過負荷および過熱保護
- PowerSSO-12Lパッケージ
- 12~33V/0~2.4Aアプリケーションボード動作範囲
- 拡張電圧動作範囲(J1オープン)最高60V
- 状態と診断LED
- 3kVガルバニック絶縁
- 供給レール逆極性保護
- 安全デジタル出力アーキテクチャに対応
- IEC61000-4-2、IEC61000-4-3、IEC61000-4-5のEMC準拠
- STM32 Nucleo開発環境での幅広いアプリケーション開発の可能性
- Arduino™ UNO R3コネクタ搭載
- CE認証済
- RoHSおよび中国のRoHSに準拠
アプリケーション
- 産業安全性
- 産業用工具
ビデオ
回路図
公開: 2020-07-15
| 更新済み: 2025-01-15
