STMicroelectronics EVAL6494L評価ボード

STMicroelectronics EVAL6494L評価ボードは、L6494Lゲート・ドライバを評価するように設計されています。この評価ボードを使用すると、TO-220またはTO-247パッケージに収められた電源スイッチを駆動しながら、すべてのL6494Lの機能を評価できます。EVAL6494Lボードは、外付け部品の値を簡単に選択・変更できます。これは、さまざまな適用条件の下での運転者の性能評価が簡単になり、最終的なアプリケーション構成要素の事前調整を簡易化にするために実施されます。

特徴

  • 2 A source, 2.5 A sink driver current capability 
  • Integrated bootstrap diode
  • Single input and shutdown pin
  • Adjustable deadtime
  • 3.3 V, 5 V TTL/CMOS inputs with hysteresis
  • UVLO on both high-side and low-side sections
  • 50 V/ns dV/dt immunity in full temperature range 
  • Compact and simplified layout

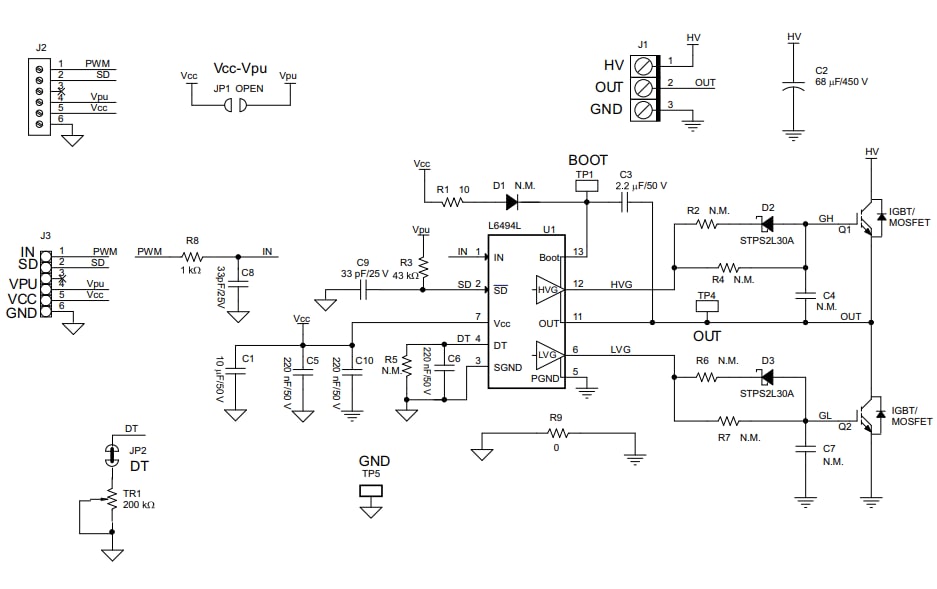
EVAL6494Lの概略回路図

回路図 - STMicroelectronics EVAL6494L評価ボード
公開: 2018-11-20 | 更新済み: 2023-02-23