STMicroelectronics STEVAL-1PS01EJR評価ボード
STMicroelectronics STEVAL-1PS01EJR評価ボードは、ST1PS01 nano自己消費小型化同期降圧型コンバータが特徴です。ST1PS01コンバータは、高効率、PCBサイズ、薄さが主要な要素となるアプリケーションを対象に設計されています。STEVAL-1PS01EJR評価ボードは、1.8V~5.5Vの範囲の入力電圧で最大400mAまでの出力電流を実現できます。出力電圧は、2つのデジアル制御入力を使用して、1.8V~3.3Vの間で動的調整が可能です。STEVAL-1PS01EJR評価ボードは、2.2μHインダクタと小型コンデンサ2台を使用するだけで、非常に効率性の高い変換を達成できます。この評価ボードには、自己消費電流を最小化する高度設計回路が組み込まれています。STEVAL-1PS01EJR評価ボードは、ウェアラブル機器、パーソナル追跡モニタ、スマートウォッチといったアプリケーションに使用されています。特徴
- 500nA入力自己消費電流@ VIN = 3.6V(スイッチングなし)
- 94%(typ)効率 @ 1mA負荷(VIN = 3.6V、VOUT = 3.3V)
- 100%デューティ・サイクル
- 入力動作範囲: 1.8V~5.5V
- 低電圧ロックアウト:
- 1.57V(VIN立ち下り、typical)
- 出力電流機能: 最大400mA
- ベスト効率のための低消費電力制御動作
- 組み込みソフトスタート回路
- 小型の外付け部品:
- L=2.2µH typical
- 選択可能な出力電圧: 1.8V~3.3V
- 出力電圧パワーグッド
- ±1.5%出力電圧精度(VOUT、TA = 25°C)
- 動的出力電圧選択(D0、D1)
- フリップチップ・パッケージでご用意あり
- ハードウェアはWEEEでRoHS準拠
アプリケーション
- ウェアラブルおよびフィットネス用アクセサリ
- 個人追跡モニタ
- スマート・ウォッチ、スポーツ・バンド
- エネルギー生成、ワイヤレス・センサ
- 工業センサ、ポータブル低消費電力デバイス
- シングルセル・リチウムイオン電池デバイス
- Bluetooth® Low Energy
- ZigBee
STEVAL-1PS01EJRのブロック図
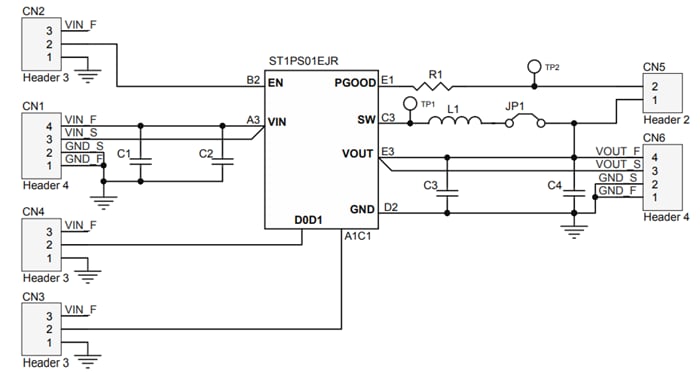
STEVAL-1PS01EJRの概略図
公開: 2019-03-04
| 更新済み: 2024-02-05
