STMicroelectronics STEVAL-AETKT1V2評価キット
STMicroelectronics STEVAL-AETKT1V2評価キットは、高圧側または低圧側にセンス抵抗器が搭載されている双方向電流センスアンプが特徴です。このキットは、TSC2011、TSC2010、TSC2012高電圧、双方向、電流センスアンプICを対象としたメインおよび個々のドーターボードで構成されています。STEVAL-AETKT1V2評価キットは、-20V~70Vワイドコモンモード電圧範囲および2.7V~5.5V供給電圧範囲が特徴です。この評価キットは、シャットダウンモードでの20µAの自己消費電流、±200µVの最高オフセット電圧、-40°C~125°Cの動作温度範囲に対応しています。代表的なアプリケーションには、車載モーター制御、電気モビリティ、工場オートメーション、産業用電源・ツールなどがあります。特徴
- 高圧側または低圧側にセンス抵抗器が搭載されている双方向電流センスアンプです。
- SO8およびMiniSO8パッケージ
- RoHS適合
アプリケーション
- 自動車モーター制御
- エレクトロモビリティ
- 工場オートメーション
- 産業用電源・ツール
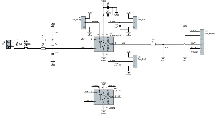
スキーム図
ビデオ
公開: 2020-12-30
| 更新済み: 2025-01-09
