STMicroelectronics STEVAL-VP22201B評価ボード
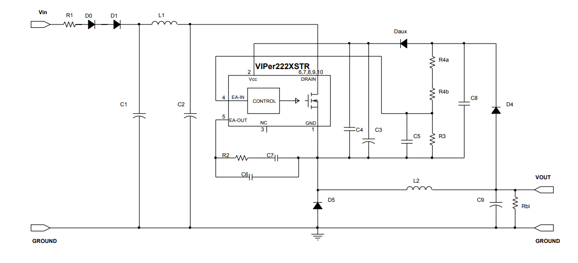
STMicroelectronics STEVAL-VP22201B評価ボードには、85~265VACで動作する汎用アプリケーションを対象に開発された5V~1.8W絶縁型フライバックコンバータが実装されています。リファレンス設計は、VIPer222XSTRオフライン高電圧コンバータを中心に構築されています。VIPerPlusファミリのVIPer222XSTRには、730VパワーMOSFETおよびPWM電流モード制御が備わっています。VIPer222XSTRは、電磁妨害に関する基準に準拠できる周波数ジッタによって30kHz固定周波数で動作します。特徴
- Built around the VIPer222XSTR offline high-voltage converter
- Compact size
- Tight line and load regulation over the entire input and output range
- Meets IEC55022 Class B conducted EMI even with reduced EMI filter, thanks to frequency jittering
- RoHS compliant
特徴
- 85–265VACユニバーサル入力主電源範囲
- 50-60Hz周波数
- 5V出力電圧
- 360mA出力電流
- 超小型サイズ
- 230VAC待機時の主電源消費で<18mW
- 入力および出力範囲全体でのタイトなラインおよび負荷安定化
- 周波数ジッタ機能のおかげで、EMIフィルタが削減されていてもIEC55022 Class B伝導EMIに適合
- RoHS準拠
回路図
概要
公開: 2020-02-28
| 更新済み: 2025-01-13
