STMicroelectronics VNQ7E100AJ評価ボード
STMicroelectronics VNQ7E100AJ評価ボードは、シングルチャンネル高圧側ドライバで、VIPowerテクノロジーが組み込まれています。この評価ボードは、3Vおよび5V CMOS互換インターフェースを介して12Vの車載用接地負荷を駆動し、保護と診断を実現しています。VNQ7E100AJボードには、負荷電流制限、電力制限による過負荷アクティブ管理、ラッチオフを構成できる温度過昇シャットダウンといった高度保護機能が統合されています。この評価ボードは、専用の多機能型多重アナログ出力ピン、センスイネーブルピン、超低電圧動作が特徴で、ディープコールドクランキングアプリケーションを対象としています。代表的なアプリケーションには、車載用抵抗負荷、誘導負荷、容量性負荷、ADASシステム用の保護された供給、レーダ、センサ、車載用ヘッドランプがあります。特徴
- VNQ7E100AJ専用のシンプルなシングルICアプリケーション・ボード
- 簡単なプロトタイピングを目的とした電気的接続と熱ヒートシンクを実現
- ディープコールドクランキング・アプリケーションを対象とした超低電圧動作
- 電流センスアナログフィードバックありシングルチャンネルスマート高圧側ドライバ
- 超低スタンバイ電流
- 高精度比例電流ミラーが備わった負荷電流のアナログフィードバック
- 接地(電源制限)表示と熱シャットダウン表示に対する過負荷およびショート
- VCC検出ショート出力
- オフ状態オープン負荷検出
- センス有効化/無効化
- 低電圧シャットダウン、過電圧クランプ、負荷電流制限、高速熱過渡の自己制限、静電放電保護といったさまざまな種類の保護を実現
- 温度過昇時に構成可能なラッチオフ、または専用故障リセットピン付き電流制限
- 接地損失およびVCC損失
- 外部コンポーネントを備えた逆バッテリ
仕様
- 3Vおよび5V CMOS出力との互換性あり
- 40V最高過渡供給電圧
- 動作電圧範囲: 4V~28V
- 100mΩ(標準)ON状態抵抗
- 15Aの電流制限
- 0.5µA待機電流
アプリケーション
- 自動車の抵抗性、誘導性、容量性負荷
- ADASシステム用の保護された電源:
- レーダー
- センサ
- 自動車のヘッドランプ
Additional Resources
概要
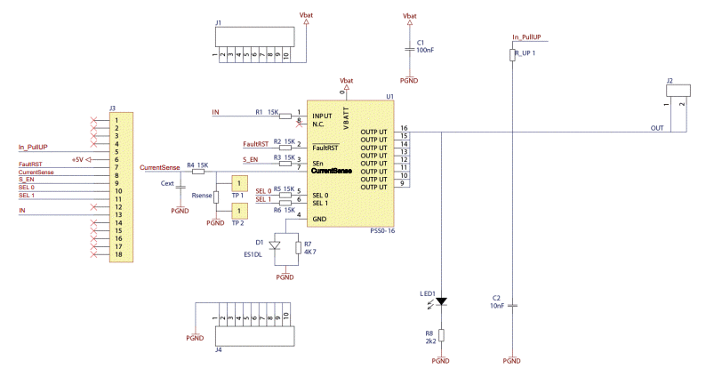
回路図
公開: 2019-11-19
| 更新済み: 2024-02-27
