STMicroelectronics DCP0606Y車載用6V/6A降圧コンバータ
STMicroelectronics DCP0606Y 車載用6V - 6Aステップダウン・コンバータは、高効率のモノリシック・ステップダウン(バック)コンバータで、車載アプリケーション専用です。STMicroelectronics DCP0606Yは、最大6Aの連続電流を供給するように設計されており、2.9V~6Vの入力電圧で動作します。車載システムの3.3V / 5V電源レール用に最適です。本デバイスは、低抵抗のNチャネル集積MOSFETとダイオード・エミュレーション動作モードを搭載し、すべての負荷範囲にわたって最適な効率を実現し、最大効率は93%(周波数2.25MHz時)です。このコンバータは、精度±1.5%、0.6V ~ 5,0Vの調整可能な出力電圧範囲が特徴で、スイッチング周波数は1.8MHz~4MHzの範囲で選択できます。その他の機能には、ソフトスタート制御、出力電圧追跡、Power Good信号、および過電圧、過電流、過熱保護があります。DCP0606Yは、ウェッタブル・フランクを備えたQFN 2mm x 3mmの小型パッケージで提供されます。AEC-Q100グレード1認定で、要件の厳しい車載環境において高い信頼性を実現します。特徴
- AEC-Q100グレード1認定
- 接合部動作温度範囲:-40°C~+150°C
- 3.3Vおよび5Vパワーレール用に設計
- 6Aの連続出力電流 - 効率(Typ.) 93% @ fSW = 2.25MHz、VIN = 5V、VOUT = 3.3V
- 11mΩ MOSFETを集積して高効率を実現
- 最低0.6Vまで調節可能な出力電圧
- 出力電圧精度: 1.5%
- ご要望に応じて固定出力電圧オプション提供
- ディザリングによる選択可能なスイッチング周波数範囲:1.8MHz~4MHz
- 軽負荷効率を最適化するパルススキップモード
- オートリカバリ保護:
- 過電圧
- 過電流
- 過熱
- パワーグッド出力
- 出力電圧トラッキング
- プログラム可能な位相シフトによる外部同期
- ウェッタブルフランク付きQFN 2mm x 3mmパッケージ
アプリケーション
- 大電流、低電圧ポスト安定化
- テレマティクス、HUD、インフォテインメント、マルチメディア、カメラデジタルコア電源
- 先進運転支援システム(ADAS)電源
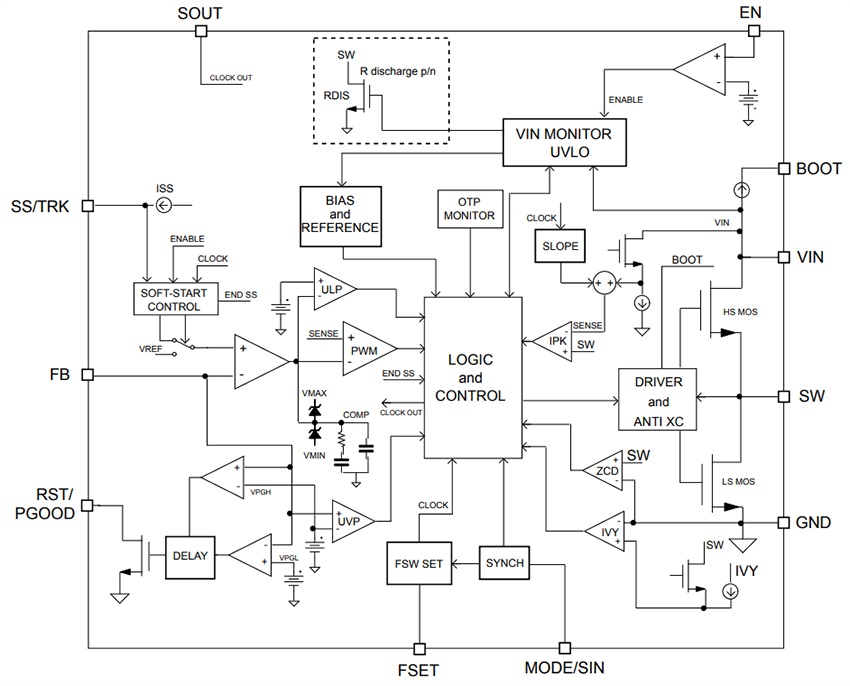
ブロック図
標準アプリケーション回路
制御ループのブロック図
DCP0606Yは、定周波数ピーク電流モードアーキテクチャに基づいています。補償ネットワークとスロープ生成を統合しているため、ループ安定化に外付け部品を追加する必要はありません。
出力電圧プログラミング
外部分圧抵抗器を使用して0.6V~ほぼVINまで調整可能な出力電圧
公開: 2025-05-28
| 更新済み: 2026-01-19
