STMicroelectronics EVLMG1LPBRDR1 GaNベースのハーフブリッジ・パワーモジュール
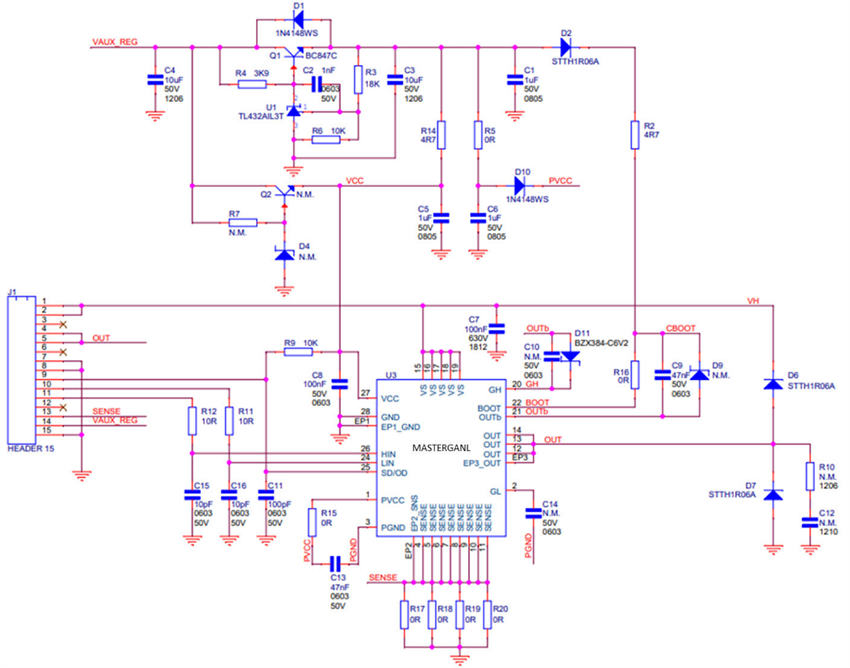
STMicroelectronics EVLMG1LPBRDR1 GaNベースのハーフブリッジ・パワーモジュールには完全なプリント基板設計を必要とせずにトポロジを迅速に作成できるMASTERGAN1Lが搭載されております。LLCアプリケーションで動作するように微調整されたこのモジュールは、ゼロに設定されたローサイド抵抗器と各ハーフブリッジGaNに並列に接続された2つの外部ボディ・ダイオードを提供します。このモジュールは、ローサイド・センス抵抗器を適切に調整し、並列ダイオードを取り外すだけで、アクティブ・クランプや共振ピーク電流モードのフライバック・アプリケーションでも動作できます。代替6Vリニアレギュレーター2台は、PCBに組み込まれています。シンプルで低コストなレギュレータと、より正確な、温度に依存しないレギュレータです。外付けブートストラップ・ダイオードとコンデンサにより、VCC、PVCC、Vboに適切な電源が供給れてます。このモジュールは個別の駆動シグナルのみを受け入れ、専用のRCフィルタを調整することで遅延時間を変調できます。
特徴
- MASTERGAN1Lを搭載したGaNハーフブリッジ・ドーターボードで、高速ウェイクアップ時間を必要とする電力アプリケーションに最適
- LINおよびHINシグナルに対して個別に調整可能な内蔵デッドタイム
- 6V用のオンボード代替オプション
- 高周波ソリューション用のディスクリートブートストラップ・ダイオードとコンデンサ
- ピーク電流モード制御アルゴリズムに対応する調整可能なローサイド・シャント
- LLCアプリケーションのニーズに対応する外部並列ボディ・ダイオード
- 大電力トポロジを評価するための45°C/W接合部‐周囲の熱抵抗(強制エアフローなし)
- 30mm x 40mmワイドFR-4 プリント基板
- RoHS準拠
アプリケーション
- LLC/ハイエンド家電
- アクティブ・クランプや共振ピーク電流モードフライバック
回路図
公開: 2023-11-06
| 更新済み: 2023-11-28
